您当前的位置: 首页 >  Gutie_bartholomew

电子器件系列五:宽带频综器

Gutie_bartholomew 发布时间:2019-03-10 22:06:34 ,浏览量:3

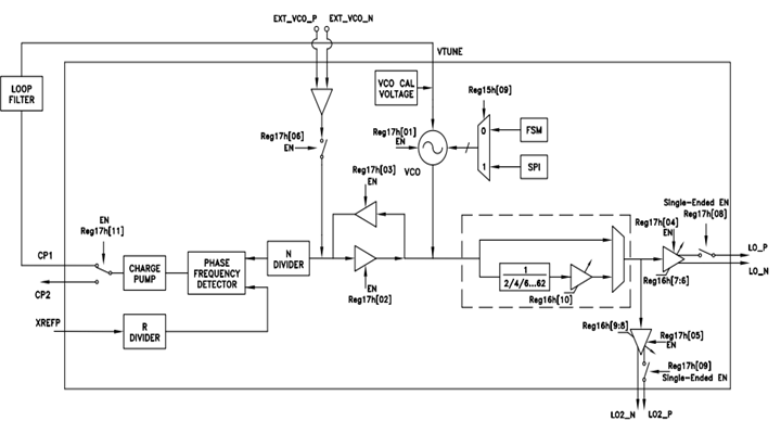
器件中有许多的寄存器,用于控制分频具体的大小量。可得(n/m)*f0,得到最终的频率。 

关注
打赏
1688896170
查看更多评论

Gutie_bartholomew

暂无认证

  • 3浏览

    0关注

    350博文

    0收益

  • 0浏览

    0点赞

    0打赏

    0留言

私信
关注
热门博文
立即登录/注册

微信扫码登录

0.0420s