您当前的位置: 首页 >  操作系统

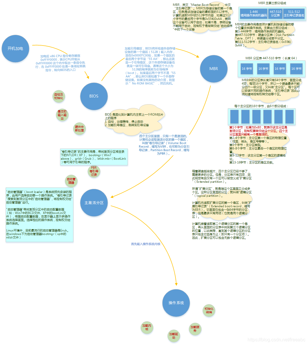
操作系统的初始化流程简图

发布时间:2020-10-10 15:04:30 ,浏览量:5

https://blog.csdn.net/freeabc/article/details/108996974

关注
打赏
1688896170
查看更多评论

暂无认证

  • 5浏览

    0关注

    115984博文

    0收益

  • 0浏览

    0点赞

    0打赏

    0留言

私信
关注
热门博文
立即登录/注册

微信扫码登录

0.0657s