Vue 实例有一个完整的生命周期,也就是从开始创建、初始化数据、编译模板、挂载 DOM、渲染→更新→渲染、卸载等一系列过程,我们称这是 Vue 的生命周期。通俗说就是 Vue 实例从创建到销毁的过程,就是生命周期。
在 Vue 的整个生命周期中,它提供了一系列的事件,可以让我们在事件触发时注册 JS 方法,可以让我们用自己注册的 JS 方法控制整个大局,在这些事件响应方法中的 this 直接指向的是 Vue 的实例。 


特别值得注意的是 created 钩子函数和 mounted 钩子函数的区别
在实例初始化之后,数据观测(data observer) 和 event/watcher 事件配置之前被调用。
2. created实例已经创建完成之后被调用。在这一步,实例已完成以下的配置:数据观测(data observer),属性和方法的运算, watch/event 事件回调。然而,挂载阶段还没开始,$el 属性目前不可见。
3. beforeMount在挂载开始之前被调用:相关的 render 函数首次被调用。
4. mountedel 被新创建的 vm.$el 替换,并挂载到实例上去之后调用该钩子。
5. beforeUpdate数据更新时调用,发生在虚拟 DOM 重新渲染和打补丁之前。 你可以在这个钩子中进一步地更改状态,这不会触发附加的重渲染过程。
6. updated由于数据更改导致的虚拟 DOM 重新渲染和打补丁,在这之后会调用该钩子。
当这个钩子被调用时,组件 DOM 已经更新,所以你现在可以执行依赖于 DOM 的操作。然而在大多数情况下,你应该避免在此期间更改状态,因为这可能会导致更新无限循环。该钩子在服务器端渲染期间不被调用。
7. beforeDestroy实例销毁之前调用。在这一步,实例仍然完全可用。
8. destroyedVue 实例销毁后调用。调用后,Vue 实例指示的所有东西都会解绑定,所有的事件监听器会被移除,所有的子实例也会被销毁。该钩子在服务器端渲染期间不被调用。
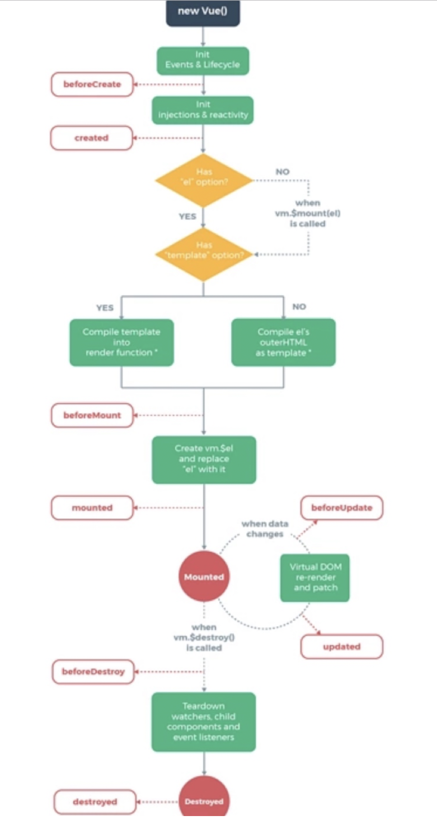
三. Vue生命周期实例详解首先,每个Vue实例在被创建之前都要经过一系列的初始化过程,这个过程就是vue的生命周期。首先看一张图吧~这是官方文档上的图片相信大家一定都会很熟悉:

可以看到在vue一整个的生命周期中会有很多钩子函数提供给我们在vue生命周期不同的时刻进行操作, 那么先列出所有的钩子函数,然后我们再一一详解:
-
beforeCreate
-
created
-
beforeMount
-
mounted
-
beforeUpdate
-
updated
-
beforeDestroy
-
destroyed
先来一波代码,各位复制在浏览器中运行,打开console查看就行了:
vue生命周期学习
{{message}}
var vm = new Vue({
el: '#app',
data: {
message: 'Vue的生命周期'
},
beforeCreate: function() {
console.group('------beforeCreate创建前状态------');
console.log("%c%s", "color:red" , "el : " + this.$el); //undefined
console.log("%c%s", "color:red","data : " + this.$data); //undefined
console.log("%c%s", "color:red","message: " + this.message)
},
created: function() {
console.group('------created创建完毕状态------');
console.log("%c%s", "color:red","el : " + this.$el); //undefined
console.log("%c%s", "color:red","data : " + this.$data); //已被初始化
console.log("%c%s", "color:red","message: " + this.message); //已被初始化
},
beforeMount: function() {
console.group('------beforeMount挂载前状态------');
console.log("%c%s", "color:red","el : " + (this.$el)); //已被初始化
console.log(this.$el);
console.log("%c%s", "color:red","data : " + this.$data); //已被初始化
console.log("%c%s", "color:red","message: " + this.message); //已被初始化
},
mounted: function() {
console.group('------mounted 挂载结束状态------');
console.log("%c%s", "color:red","el : " + this.$el); //已被初始化
console.log(this.$el);
console.log("%c%s", "color:red","data : " + this.$data); //已被初始化
console.log("%c%s", "color:red","message: " + this.message); //已被初始化
},
beforeUpdate: function () {
console.group('beforeUpdate 更新前状态===============》');
console.log("%c%s", "color:red","el : " + this.$el);
console.log(this.$el);
console.log("%c%s", "color:red","data : " + this.$data);
console.log("%c%s", "color:red","message: " + this.message);
},
updated: function () {
console.group('updated 更新完成状态===============》');
console.log("%c%s", "color:red","el : " + this.$el);
console.log(this.$el);
console.log("%c%s", "color:red","data : " + this.$data);
console.log("%c%s", "color:red","message: " + this.message);
},
beforeDestroy: function () {
console.group('beforeDestroy 销毁前状态===============》');
console.log("%c%s", "color:red","el : " + this.$el);
console.log(this.$el);
console.log("%c%s", "color:red","data : " + this.$data);
console.log("%c%s", "color:red","message: " + this.message);
},
destroyed: function () {
console.group('destroyed 销毁完成状态===============》');
console.log("%c%s", "color:red","el : " + this.$el);
console.log(this.$el);
console.log("%c%s", "color:red","data : " + this.$data);
console.log("%c%s", "color:red","message: " + this.message)
}
})
运行后打开console可以看到打印出来内容如下:

可以看到一个vue实例在创建过程中调用的几个生命周期钩子。
1. 在beforeCreate和created钩子函数之间的生命周期在这个生命周期之间,进行初始化事件,进行数据的观测,可以看到在created的时候数据已经和data属性进行绑定(放在data中的属性当值发生改变的同时,视图也会改变)。 注意看下:此时还是没有el选项
2. created钩子函数和beforeMount间的生命周期

在这一阶段发生的事情还是比较多的。
首先会判断对象是否有el选项。如果有的话就继续向下编译,如果没有el选项,则停止编译,也就意味着停止了生命周期,直到在该vue实例上调用vm.$mount(el)。此时注释掉代码中:
el: '#app',
然后运行可以看到到created的时候就停止了:

如果我们在后面继续调用vm.$mount(el),可以发现代码继续向下执行了
vm.$mount(el) //这个el参数就是挂在的dom接点

然后,我们往下看,template参数选项的有无对生命周期的影响。
-
(1).如果vue实例对象中有template参数选项,则将其作为模板编译成render函数。
-
(2).如果没有template选项,则将外部HTML作为模板编译。
-
(3).可以看到template中的模板优先级要高于outer HTML的优先级。
修改代码如下, 在HTML结构中增加了一串html,在vue对象中增加了template选项:
vue生命周期学习
{{message + '这是在outer HTML中的'}}
var vm = new Vue({
el: '#app',
template: "{{message +'这是在template中的'}}", //在vue配置项中修改的
data: {
message: 'Vue的生命周期'
}
执行后的结果可以看到在页面中显示的是:

那么将vue对象中template的选项注释掉后打印如下信息:
这下就可以想想什么el的判断要在template之前了~是因为vue需要通过el找到对应的outer template。
在vue对象中还有一个render函数,它是以createElement作为参数,然后做渲染操作,而且我们可以直接嵌入JSX.
new Vue({
el: '#app',
render: function(createElement) {
return createElement('h1', 'this is createElement')
}
})
可以看到页面中渲染的是:
所以综合排名优先级: render函数选项 > template选项 > outer HTML.
3. beforeMount和mounted 钩子函数间的生命周期
可以看到此时是给vue实例对象添加$el成员,并且替换掉挂在的DOM元素。因为在之前console中打印的结果可以看到beforeMount之前el上还是undefined。
4. mounted注意看下面截图:

在mounted之前h1中还是通过{{message}}进行占位的,因为此时还有挂在到页面上,还是JavaScript中的虚拟DOM形式存在的。在mounted之后可以看到h1中的内容发生了变化。
5. beforeUpdate钩子函数和updated钩子函数间的生命周期

当vue发现data中的数据发生了改变,会触发对应组件的重新渲染,先后调用beforeUpdate和updated钩子函数。我们在console中输入:
vm.message = '触发组件更新'
发现触发了组件的更新:


beforeDestroy钩子函数在实例销毁之前调用。在这一步,实例仍然完全可用。 destroyed钩子函数在Vue 实例销毁后调用。调用后,Vue 实例指示的所有东西都会解绑定,所有的事件监听器会被移除,所有的子实例也会被销毁。
