您当前的位置: 首页 >  txwtech

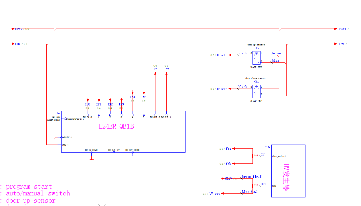
AB PLC连接AB 继电器方法

txwtech 发布时间:2021-01-17 21:55:03 ,浏览量:4

AB PLC连接AB 继电器方法

 

关注
打赏
1688896170
查看更多评论

txwtech

暂无认证

  • 4浏览

    0关注

    696博文

    0收益

  • 0浏览

    0点赞

    0打赏

    0留言

私信
关注
热门博文
立即登录/注册

微信扫码登录

0.1132s