为什么决心是一个很重要的词,是因为大多数人很少能坚持一件事很久,更是由于缺乏决心的原因,使得这成为一种期望。
如果项目经理想要成为优秀的项目经理,那么需要的不仅仅是专业能力还需要更多的软实力,项目管理是一件综合性的管理工作,需要掌握的知识和技能也非常多和全面,很多项目经理面对复杂的项目和环境不知道从何入手,更难做到优秀。
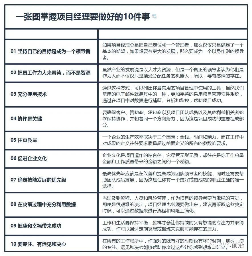
我们整理了10件项目管理可以入手做的更好的事,从现在开始把这10件事做好,就向优秀迈进了一步。
总结一下优秀项目经理可以入手做的10件事:
1、关注目标从一个管理者成为一个领导者
2、关注人,而不是把人当资源
3、重视技术,技术往往带来颠覆性改变
4、项目管理的核心是高效协调协作
5、质量是项目的底线
6、文化改善人心改善组织环境
7、项目团队发展和提升是核心
8、数据是决策和衡量的关键
9、工作是为了更好的生活,健康是一
10、走的长久需要专注,远见和决心
作为项目经理,你必然是要把工具、人员和文化结合在一起。随后,作为一个领导者的责任是确保不要被困难所打倒,及时达成里程碑,并按照计划按时按质的交付成果
应广大粉丝要求,我们建立了一个【PMO前沿交流群】,小伙伴们热情踊跃,目前人数已经上万人了,不能直接进群啦,想要进群的添加小编微信,拉你进群。两个添加其一即可!
欢迎加入中国最大的PMO&PM社群
