与产品研发相关的那些事
背景:随着十四五规划的出台,推进数字产业化和产业数字化,推动数字经济和实体经济深度融合。通过数字化应用推动产业链智能化升级,创新工程建设组织模式,营造融合发展新业。
当传统业务有效的将业务知识沉淀为执行标准,与IT高科技技术完美的融合创造出很多新的应用模式,用新的生产工具引领行业发展。
首先将业务实施流程标准化,然后通过产品研发方法论及产品运营、推广、市场化等知识体系实现让IT高科技技术赋能传统业务,为传统业务插上高飞的翅膀。
当组建一个新团队准备研发一款新产品时我们通常可以做如下三件事。
一、理关系,搭建“用产研”一体化研发模式
通过梳理的业务标准,对业务流程的使用进行深入的研究以及沉淀经验。提倡需求从用户中来,用到用户中去的闭环管理。
用户(业务人员、运营人员)、产品经理、研发人员形成一个铁三角,在工作中各司其责,相互补齐各岗位的短板、充分形成合力。
产品需求分析环节有关业务需求确认、需求评审与交底、产品发布验收等关键环节都有业务、运营人员参与,通过此种方式保障产品研发的正确性、符合用户需求性,同时了解用户体验方面的感受便于及时对产品研发进行改进。
二、建体系,规范研发流程提升组织效能
2.1搭建研发流程体系
规范研发流程,明确各岗位不同阶段的工作内容及输出成果物标准,使工作清晰,目标明确。
做这件事的目的是统一大家的认知,工作方法一致、理念一致后组织的整体效能才会提升。
2.1.1需求管理体系
整个产品研发流程中,产品设计阶段是尤为重要的,这个阶段承接企业的战略、用户/市场的需求,最终设计出的产品,上市后要与运营、营销等一起配合,实现企业战略价值。
所以这个阶段要充分做好市场分析、用户分析、竞品分析,甚至是商业模式的思考。前期考虑充分,后期产品研发上市推广后才能有条不紊的向前推进,不是等到产品上市后才考虑这个产品该怎么打市场,前期需要适当考虑并在整个研发过程中都要不断的验证。
下图为一款产品研发的全生命周期过程:
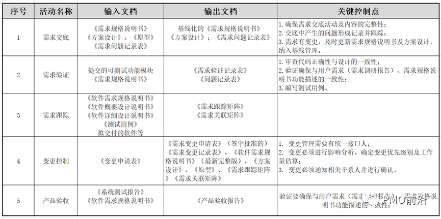
为了充分保障产品对需求理解的正确性,在研发过程中将需求管理分为5个活动:
需求交底、需求验证、需求跟踪、需求变更控制、产品验收。
明确5个活动的输入、输出文档以及关键的控制点。
如果是一款从0到1的产品提倡采用最小MVP模式,最小价值产品或最小可视化产品先去验证该产品要解决的用户需求是否存在。
产品规划期切忌贪大、贪全这样一直在打磨研发中,产品迟迟不能发布,产品推迟发布的直接影响是可能错过最佳市场窗口期,错过了这个时间,市场变化了,产品推出来的价值大大减少。
所以提倡前期做产品时要做主要流程、处理核心需求的内容,做完后快速找到目标客户进行验证,确认。
及时了解产品研发的方向是否正确,如果发现问题及时调整产品解决方案,再投入市场验证。当核心内容、主流程确定后,再逐渐有计划的开发剩余的细化部分的内容。
2.1.2开发管理体系
产品设计通过评审后进入开发阶段,开发过程中需要保证开发人员对需求理解的准确性,能够理解产品设计意图、通过技术解决方案实现产品的需求,为了保证产品质量要求开发人员输出方案概要设计、详细方案设计、交付功能模块前充分做好功能自测、同时加强开发人员编写代码的规范性以及代码审核工作。
如果是新产品的研发,需要开发人员提前介入了解需求以及产品规划的内容提前做技术研究,确保产品方案的可行性,同时这期间要做好技术方案论证与选型,为正式启动开发编码做准备。
2.1.3质量管理体系
产品测试作为保障产品质量的最后一道防线,需要理解产品的功能要求,并对软件进行测试,检查软件是否存在缺陷(Bug),测试软件是否具有稳定性(Robustness)、安全性、易操作性等,在测试前期需要写出相应的测试用例。
完成产品发布前,对产品质量做整体评估,需要所有缺陷bug修改完成、回归测试后无新增bug,测试结束后编写测试报告,对本论测试进行总结分析,明确出bug高频发生在哪些功能、同时分析产生bug的原因,为后续的产品研发改进提供方向。
2.1.4增加关键节点评审
通过研发实践流程的过程中,觉得应加强整个研发流程中关键节点的评审,评审可以分为部门级、公司级两种,针对不同的项目重要级别,明确哪些项目部门级评审、哪些项目公司级评审。
需要评审的关键点为:项目立项、产品规划、开发技术架构设计、发布评审,对上述内容做相应的评审要素。
各关键节点都需要逐渐建立以及完善评审要素。同时建立评审委员会,针对不同的评审环节需要有相应的人员参加。具体要包含这几类评审人员市场代表、业务代表、技术代表、产品代表及公司领导。
2.1.5使用相应的项目管理工具
明确认知、统一工作流程后,研发的各个岗位的人都能清楚各种的工作职责与边界后,为了方便管理研发、量化研发人员的工作内容及研发团队的效能,同时为研发团队持续提升效能提供优化改进方向,则可以考虑采用研发项目管理系统,目前市面上使用比较成熟的系统有JIRA、禅道等。
值得注意的是工具只是工具,它是为了提高研发日常工作效率、同时实现线上管理的一种方式,这里需要我们将线下的管理模式、研发流程走通、走顺后,上了管理系统才会更好的被推行与使用。同时使用此系统需要对员工全员进行培训。
总结:产品研发统一工作流程、统一认知后,进一步做各岗位的工作度量,有了度量的标准,后续可以有针对的进行改进,可以有方向的提升组织的整体交付能力及效能。
软件研发过程本身的可视化程度较低,风险就容易被各个环节掩盖,但最终会不断积累起来。这就需要适当的度量方法去显性化这些风险,需要先掌握研发团队的效能情况并加以改进,才能推动团队做正确的事,更高效的产出。
下图为各岗位可参考的度量维度:
2.2围绕产品搭建运营、市场营销体系,实现商业模式
搭建产品研发体系的目的是保证大家按统一的认知工作方法协同工作,尽量的保障产品方向正确性及交付产品的效率和质量。
从产品研发的初衷来看,产品研发最后的目的是要为实现商业价值和企业战略,所以有了产品还需要对产品进行商品化的包装,需要对产品进行运营推广以及商业模式变现的实现。
产品阶段里程碑研发结束发布后,随后进入小规模市场验证阶段,需要通过一批种子用户进行试用,验证产品规划阶段的产品价值、产品定位是否符合,同时收集总结用户反馈及时优化产品、同时总结产品的价值点、卖点、用户的使用场景,为后续大规模市场应用做积累。
产品研发上市交接棒转向推广落地使用,这个阶段需要建立服务(运营、)市场营销等体系。
2.2.1服务管理体系
服务的价值是促进产品落地使用,为保障产品使用提供一系列的服务保障措施,提高用户的黏性、及对产品的忠诚度。
服务(运营)主要包含产品培训、落地使用过程中通过运营手段建立用户的信任、培养用户的习惯、通过让用户有参与感,最终实现共同为整个产品研发与应用提供建设性意见或需求。
推广实施前,准备产品培训课件并使其标准化,包含培训课件讲义、练习实例工程、考试题、作业操作指导规范等;
推广过程中,及时捕捉使用中的问题,例如作业流程、作业经验、人员熟练度、产品问题等及时做好应对解决办法,例如需要优化作业流程、总结作业过程中经验需要提炼出改进建议与方法,如果是人员熟练度可通过加强练习、及时点对点指导等手段提升改进。如果是产品需要优化或是有新的建议需求及时反馈排入产品优化计划。
在推广过程中找到使用标杆,在内部起到带领作用。可以感染、影响内部其他人一起营造用的环境与氛围,这期间及时鼓励优秀的人、充分发挥人员的及时性、主观能动性。可以每月进行评优,寻找每月使用之星等运营活动来培育使用的土壤。
内部使用时,这期间积极引导使用者输出使用心得,为使用做宣传,作为一名从业者为新的使用模式代言,感染、影响身边的同行。
同时结合当前的互联网运营推广方法对产品进行按阶段推广,具体不同阶段运营。
2.2.2市场营销体系
销与服是相辅相成的,用的好,形成良好的口碑,助力销的好。销的重点的如何找到目标用户、如何做价值传递(传递话术)、如何把握用户的痛点、挖掘用户的需求,最终促成成交,目前服务于内部用户的产品对上述各个环节可不具体实施,但服务于外部客户的产品需要形成一套系统的方法。
为了更好指导产品销售有标准的销售指导书、收集目标客户信息、价值传递话术、客户异议处理解决方案等资料,保证对外宣传有统一的口径,提高成交量。
三、造文化,培养人才提升组织战斗力
明确事情怎么干,接下来就是执行以及执行过程中如何总结经验并持续改进的事情。
执行的过程需要的就是人。如何让大家积极发挥各自的价值能与团队一起完成一项又一项的任务目标,并且能很好的完成,需要从如下方面着手:
建立共同愿景:
将公司的使命与愿景充分传递给团队成员,团队组建中尽可能的聚一些与公司愿景相同的个体,团队成员中的个人愿景与团队或是公司的愿景相同的人越多,保证上下同欲,这样员工的执行力也会大大提高。才能更好的保证企业战略的落地。
培养人才与组织一起成长:
按照上述所搭建的各个体系,培养具备相应能力模型的人才,让合适的人做适合的事。个人做自己擅长的事这样主观能动性、积极性也会得到充分的发挥,员工也能充分实现自己的价值。其次给员工提供培训学习的平台,各个岗位树立岗位标杆,清楚团队成员的优势与短板。针对短板制定相应的学习计划。让个人与团队一起不断的成长。
关爱员工:
及时关注员工的状况、当存在工作或生活上的困难时及时与给帮助与指导,让员工有归属感。团队内部营造坦诚沟通、积极拼搏进取、互相补位、高质量交付的理念与氛围。同时需要各岗位不断提升专业水平。
