文章目录
- 01 引言
- 02 DolphinScheduler 项目结构
- 2.1 结构分析
- 2.2 表分析
- 2.2.1 类关系图 (用户/队列/数据源)
- 2.2.2 类关系图 (项目/资源/告警)
- 2.2.3 类关系图 ( 命令/流程/任务)
- 03 DolphinScheduler 源码分析
- 3.1 ExecutorController
- 3.2 ExecService
- 3.2.1 insertCommand
- 3.2.2 updateProcessInstancePrepare
- 3.3 MasterServer
- 3.3.1 MasterRPCServer
- 3.3.2 TaskPluginManager
- 3.3.3 MasterRegistryClient
- 3.3.4 MasterSchedulerService
- 3.3.5 EventExecuteService
- 3.3.6 FailoverExecuteThread
- 3.3.7 SchedulerApi
- 3.3.8 TaskPriorityQueueConsumer
- 3.4 WorkerServer
- 3.4.1 TaskExecutePorcessor
- 3.4.2 TaskExecuteThread
- 04 附录
- 4.1 核心表
- 05 文末
01 引言
Apache DolphinScheduler官方文档地址:https://dolphinscheduler.apache.org/zh-cn/index.html
在前面的博客,已经讲解了DolphinScheduler相关的概念,有兴趣的同学可以参考下:
- 《DolphinScheduler教程(01)- 入门》
- 《DolphinScheduler教程(02)- 系统架构设计》
Apache DolphinScheduler是一个分布式去中心化,易扩展的可视化DAG工作流任务调度平台。致力于解决数据处理流程中错综复杂的依赖关系,使调度系统在数据处理流程中开箱即用。
其原理图如下:
接下来,本文一步一步详细地讲解其源码。
02 DolphinScheduler 项目结构
2.1 结构分析
首先使用IDEA从Github clone项目到本地,项目地址:https://github.com/apache/dolphinscheduler
导入项目后,可以看到其主要核心模块如下:
| 模块 | 描述 |
|---|---|
| dolphinscheduler-alert | 告警模块,提供 AlertServer 服务。 |
| dolphinscheduler-api | web应用模块,提供 ApiServer 服务。 |
| dolphinscheduler-common | 通用的常量枚举、工具类、数据结构或者基类 |
| dolphinscheduler-dao | 提供数据库访问等操作。 |
| dolphinscheduler-remote | 基于 netty 的客户端、服务端 |
| dolphinscheduler-server | MasterServer 和 WorkerServer 服务 |
| dolphinscheduler-service | service模块,包含Quartz、Zookeeper、日志客户端访问服务,便于server模块和api模块调用 |
| dolphinscheduler-ui | 前端模块 |
2.2 表分析
在项目/dolphinscheduler-dao/src/main/resources/sql/create/release-1.0.0_schema/mysql目录下,有数据库初始化脚本dolphinscheduler_ddl.sql及dolphinscheduler_dml.sql脚本以及一些升级脚本:
执行完后,可以在数据库里看到有如下表:
| 表名 | 表信息 |
|---|---|
| t_ds_access_token | 访问ds后端的token |
| t_ds_alert | 告警信息 |
| t_ds_alertgroup | 告警组 |
| t_ds_command | 执行命令 |
| t_ds_datasource | 数据源 |
| t_ds_error_command(核心表) | 错误命令 |
| t_ds_process_definition(核心表) | 流程定义 |
| t_ds_process_instance(核心表) | 流程实例 |
| t_ds_project | 项目 |
| t_ds_queue | 队列 |
| t_ds_relation_datasource_user | 用户关联数据源 |
| t_ds_relation_process_instance | 子流程 |
| t_ds_relation_project_user | 用户关联项目 |
| t_ds_relation_resources_user | 用户关联资源 |
| t_ds_relation_udfs_user | 用户关联UDF函数 |
| t_ds_relation_user_alertgroup | 用户关联告警组 |
| t_ds_resources | 资源文件 |
| t_ds_schedules(核心表) | 流程定时调度 |
| t_ds_session | 用户登录的session |
| t_ds_task_instance(核心表) | 任务实例 |
| t_ds_tenant | 租户 |
| t_ds_udfs | UDF资源 |
| t_ds_user | 用户 |
| t_ds_version | ds版本信息 |
核心表可以直接看文末附录。
2.2.1 类关系图 (用户/队列/数据源)
描述如下:
- 一个租户下可以有多个用户;
t_ds_user中的queue字段存储的是队列表中的queue_name信息;-
t_ds_tenant下存的是queue_id,在流程定义执行过程中,用户队列优先级最高,用户队列为空则采用租户队列; t_ds_datasource表中的user_id字段表示创建该数据源的用户;t_ds_relation_datasource_user中的user_id表示,对数据源有权限的用户。
2.2.2 类关系图 (项目/资源/告警)
描述如下:
- 一个用户可以有多个项目,用户项目授权通过t_ds_relation_project_user表完成project_id和user_id的关系绑定;
- t_ds_projcet表中的user_id表示创建该项目的用户;
- t_ds_relation_project_user表中的user_id表示对项目有权限的用户;
- t_ds_resources表中的user_id表示创建该资源的用户;
- t_ds_relation_resources_user中的user_id表示对资源有权限的用户;
- t_ds_udfs表中的user_id表示创建该UDF的用户;
- t_ds_relation_udfs_user表中的user_id表示对UDF有权限的用户。
2.2.3 类关系图 ( 命令/流程/任务)
描述如下:
- 一个项目有多个流程定义,一个流程定义可以生成多个流程实例,一个流程实例可以生成多个任务实例;
- t_ds_schedulers表存放流程定义的定时调度信息;
- t_ds_relation_process_instance表存放的数据用于处理流程定义中含有子流程的情况,parent_process_instance_id表示含有子流程的主流程实例id,process_instance_id表示子流程实例的id,parent_task_instance_id表示子流程节点的任务实例id,流程实例表和任务实例表分别对应t_ds_process_instance表和t_ds_task_instance表
03 DolphinScheduler 源码分析
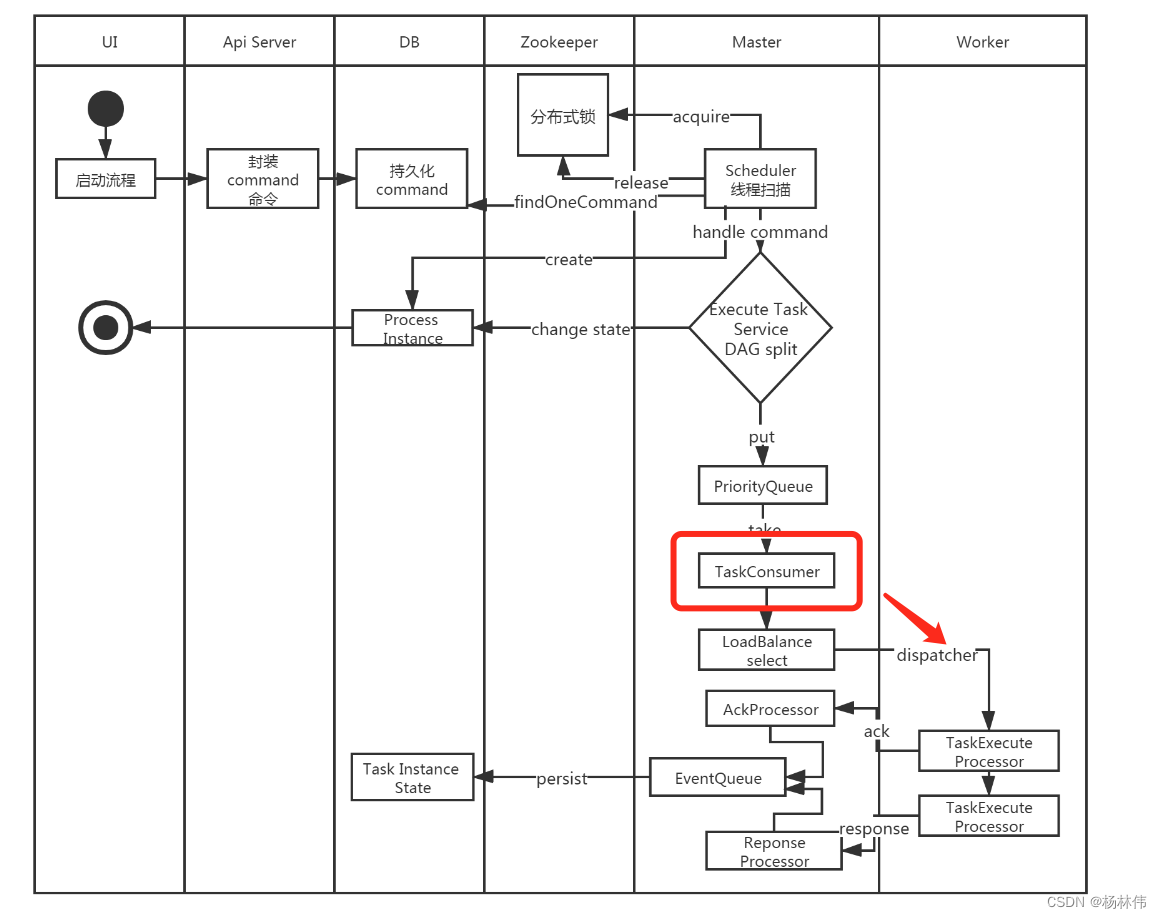
讲解源码前,先贴一份官网的启动流程图:
3.1 ExecutorController
根据上述的流程图,可以看到,我们在UI层点击“启动按钮”后,会访问dophinscheduler-api目录的Api Server服务,会进入到ExecutorController(完整类路径:org.apache.dolphinscheduler.api.controller.ExecutorController),下面看看ExecutorController提供了哪些接口方法?
以下是对各接口的描述:
| 接口 | 描述 |
|---|---|
| /start-process-instance | 执行流程实例 |
| /batch-start-process-instance | 批量执行流程实例 |
| /execute | 操作流程实例,如:暂停, 停止, 重跑, 从暂停恢复,从停止恢复 |
| /batch-execute | 批量操作流程实例 |
| /start-check | 检查流程定义或检查所有的子流程定义是否在线 |
接下我们看看最核心的execute方法:
/**
* do action to process instance: pause, stop, repeat, recover from pause, recover from stop
*
* @param loginUser login user
* @param projectCode project code
* @param processInstanceId process instance id
* @param executeType execute type
* @return execute result code
*/
@ApiOperation(value = "execute", notes = "EXECUTE_ACTION_TO_PROCESS_INSTANCE_NOTES")
@ApiImplicitParams({
@ApiImplicitParam(name = "processInstanceId", value = "PROCESS_INSTANCE_ID", required = true, dataType = "Int", example = "100"),
@ApiImplicitParam(name = "executeType", value = "EXECUTE_TYPE", required = true, dataType = "ExecuteType")
})
@PostMapping(value = "/execute")
@ResponseStatus(HttpStatus.OK)
@ApiException(EXECUTE_PROCESS_INSTANCE_ERROR)
@AccessLogAnnotation(ignoreRequestArgs = "loginUser")
public Result execute(@ApiIgnore @RequestAttribute(value = Constants.SESSION_USER) User loginUser,
@ApiParam(name = "projectCode", value = "PROJECT_CODE", required = true) @PathVariable long projectCode,
@RequestParam("processInstanceId") Integer processInstanceId,
@RequestParam("executeType") ExecuteType executeType
) {
Map result = execService.execute(loginUser, projectCode, processInstanceId, executeType);
return returnDataList(result);
}
可以看到execute接口,是直接使用ExecService去执行了,下面分析下。
3.2 ExecService
下面看看里面的execute方法,已经加好了注释:
/**
* 操作工作流实例
*
* @param loginUser 登录用户
* @param projectCode 项目编码
* @param processInstanceId 流程实例ID
* @param executeType 执行类型(repeat running、resume pause、resume failure、stop、pause)
* @return 执行结果
*/
@Override
public Map execute(User loginUser, long projectCode, Integer processInstanceId, ExecuteType executeType) {
/*** 查询项目信息 **/
Project project = projectMapper.queryByCode(projectCode);
//check user access for project
/*** 判断当前用户是否有操作权限 **/
Map result = projectService.checkProjectAndAuth(loginUser, project, projectCode, ApiFuncIdentificationConstant.map.get(executeType));
if (result.get(Constants.STATUS) != Status.SUCCESS) {
return result;
}
/*** 检查Master节点是否存在 **/
if (!checkMasterExists(result)) {
return result;
}
/*** 查询工作流实例详情 **/
ProcessInstance processInstance = processService.findProcessInstanceDetailById(processInstanceId);
if (processInstance == null) {
putMsg(result, Status.PROCESS_INSTANCE_NOT_EXIST, processInstanceId);
return result;
}
/*** 根据工作流实例绑定的流程定义ID查询流程定义 **/
ProcessDefinition processDefinition = processService.findProcessDefinition(processInstance.getProcessDefinitionCode(),
processInstance.getProcessDefinitionVersion());
if (executeType != ExecuteType.STOP && executeType != ExecuteType.PAUSE) {
/*** 校验工作流定义能否执行(工作流是否存在?是否上线状态?存在子工作流定义不是上线状态?) **/
result = checkProcessDefinitionValid(projectCode, processDefinition, processInstance.getProcessDefinitionCode(), processInstance.getProcessDefinitionVersion());
if (result.get(Constants.STATUS) != Status.SUCCESS) {
return result;
}
}
/*** 根据当前工作流实例的状态判断能否执行对应executeType类型的操作 **/
result = checkExecuteType(processInstance, executeType);
if (result.get(Constants.STATUS) != Status.SUCCESS) {
return result;
}
/*** 判断是否已经选择了合适的租户 **/
if (!checkTenantSuitable(processDefinition)) {
logger.error("there is not any valid tenant for the process definition: id:{},name:{}, ",
processDefinition.getId(), processDefinition.getName());
putMsg(result, Status.TENANT_NOT_SUITABLE);
}
/*** 在executeType为重跑的状态下,获取用户指定的启动参数 **/
Map commandMap = JSONUtils.parseObject(processInstance.getCommandParam(), new TypeReference() {
});
String startParams = null;
if (MapUtils.isNotEmpty(commandMap) && executeType == ExecuteType.REPEAT_RUNNING) {
Object startParamsJson = commandMap.get(Constants.CMD_PARAM_START_PARAMS);
if (startParamsJson != null) {
startParams = startParamsJson.toString();
}
}
/*** 根据不同的ExecuteType去执行相应的操作 **/
switch (executeType) {
case REPEAT_RUNNING: // 重跑
result = insertCommand(loginUser, processInstanceId, processDefinition.getCode(), processDefinition.getVersion(), CommandType.REPEAT_RUNNING, startParams);
break;
case RECOVER_SUSPENDED_PROCESS: // 恢复挂载的工作流
result = insertCommand(loginUser, processInstanceId, processDefinition.getCode(), processDefinition.getVersion(), CommandType.RECOVER_SUSPENDED_PROCESS, startParams);
break;
case START_FAILURE_TASK_PROCESS: // 启动失败的工作流
result = insertCommand(loginUser, processInstanceId, processDefinition.getCode(), processDefinition.getVersion(), CommandType.START_FAILURE_TASK_PROCESS, startParams);
break;
case STOP: // 停止
if (processInstance.getState() == ExecutionStatus.READY_STOP) {
putMsg(result, Status.PROCESS_INSTANCE_ALREADY_CHANGED, processInstance.getName(), processInstance.getState());
} else {
result = updateProcessInstancePrepare(processInstance, CommandType.STOP, ExecutionStatus.READY_STOP);
}
break;
case PAUSE: // 暂停
if (processInstance.getState() == ExecutionStatus.READY_PAUSE) {
putMsg(result, Status.PROCESS_INSTANCE_ALREADY_CHANGED, processInstance.getName(), processInstance.getState());
} else {
result = updateProcessInstancePrepare(processInstance, CommandType.PAUSE, ExecutionStatus.READY_PAUSE);
}
break;
default:
logger.error("unknown execute type : {}", executeType);
putMsg(result, Status.REQUEST_PARAMS_NOT_VALID_ERROR, "unknown execute type");
break;
}
return result;
}
可以看到,以上代码前半部分主要是做了校验的操作,后半部分是根据执行类型来做不同的操作,操作主要分为两部分:insertCommand以及updateProcessInstancePrepare。
3.2.1 insertCommand
方法代码如下,其实主要就是把生成命令并插入t_ds_command(执行命令表),插入已经添加好注释:
/**
* 插入命令(re run, recovery (pause / failure) execution)
*
* @param loginUser 登录用户
* @param instanceId 工作流实例id
* @param processDefinitionCode 工作流定义id
* @param processVersion 工作流版本
* @param commandType 命令类型
* @return 操作结果
*/
private Map insertCommand(User loginUser, Integer instanceId, long processDefinitionCode, int processVersion, CommandType commandType, String startParams) {
Map result = new HashMap();
/*** 封装启动参数 **/
Map cmdParam = new HashMap();
cmdParam.put(CMD_PARAM_RECOVER_PROCESS_ID_STRING, instanceId);
if (!StringUtils.isEmpty(startParams)) {
cmdParam.put(CMD_PARAM_START_PARAMS, startParams);
}
Command command = new Command();
command.setCommandType(commandType);
command.setProcessDefinitionCode(processDefinitionCode);
command.setCommandParam(JSONUtils.toJsonString(cmdParam));
command.setExecutorId(loginUser.getId());
command.setProcessDefinitionVersion(processVersion);
command.setProcessInstanceId(instanceId);
/*** 判断工作流实例是否正在执行 **/
if (!processService.verifyIsNeedCreateCommand(command)) {
putMsg(result, Status.PROCESS_INSTANCE_EXECUTING_COMMAND, String.valueOf(processDefinitionCode));
return result;
}
/*** 保存命令 **/
int create = processService.createCommand(command);
if (create > 0) {
putMsg(result, Status.SUCCESS);
} else {
putMsg(result, Status.EXECUTE_PROCESS_INSTANCE_ERROR);
}
return result;
}
3.2.2 updateProcessInstancePrepare
方法代码如下,已经添加注释
/**
* 准备更新工作流实例的命令类型和状态
*
* @param processInstance 工作流实例
* @param commandType 命令类型
* @param executionStatus 执行状态
* @return 更新结果
*/
private Map updateProcessInstancePrepare(ProcessInstance processInstance, CommandType commandType, ExecutionStatus executionStatus) {
Map result = new HashMap();
processInstance.setCommandType(commandType);
processInstance.addHistoryCmd(commandType);
processInstance.setState(executionStatus);
int update = processService.updateProcessInstance(processInstance);
// 判断流程是否正常
if (update > 0) {
StateEventChangeCommand stateEventChangeCommand = new StateEventChangeCommand(
processInstance.getId(), 0, processInstance.getState(), processInstance.getId(), 0
);
Host host = new Host(processInstance.getHost());
stateEventCallbackService.sendResult(host, stateEventChangeCommand.convert2Command());
putMsg(result, Status.SUCCESS);
} else {
putMsg(result, Status.EXECUTE_PROCESS_INSTANCE_ERROR);
}
return result;
}
根据流程图,我们可以看到了已经执行了如下红框的代码,也就是把我们的command已经缓存到了DB。接下来需要看看Master的代码。
3.3 MasterServer
MasterSerer在项目/dolphinscheduler-dev/dolphinscheduler-master/src/main/java/org/apache/dolphinscheduler/server/master/MasterServer.java目录。它对应的是架构图的这一块:
代码及注释如下:
@SpringBootApplication
@ComponentScan("org.apache.dolphinscheduler")
@EnableTransactionManagement
@EnableCaching
public class MasterServer implements IStoppable {
private static final Logger logger = LoggerFactory.getLogger(MasterServer.class);
@Autowired
private SpringApplicationContext springApplicationContext;
@Autowired
private MasterRegistryClient masterRegistryClient;
@Autowired
private TaskPluginManager taskPluginManager;
@Autowired
private MasterSchedulerService masterSchedulerService;
@Autowired
private SchedulerApi schedulerApi;
@Autowired
private EventExecuteService eventExecuteService;
@Autowired
private FailoverExecuteThread failoverExecuteThread;
@Autowired
private MasterRPCServer masterRPCServer;
public static void main(String[] args) {
Thread.currentThread().setName(Constants.THREAD_NAME_MASTER_SERVER);
SpringApplication.run(MasterServer.class);
}
/**
* 启动 master server
*/
@PostConstruct
public void run() throws SchedulerException {
// 初始化 RPC服务
this.masterRPCServer.start();
//安装任务插件
this.taskPluginManager.installPlugin();
/*** MasterServer 注册客户端,用于连接到注册表并传递注册表事件。
* 当主节点启动时,它将在注册中心注册,并调度一个{@link HeartBeatTask}来更新注册表中的元数据**/
this.masterRegistryClient.init();
this.masterRegistryClient.start();
this.masterRegistryClient.setRegistryStoppable(this);
// 主调度程序线程,该线程将使用来自数据库的命令并触发执行的processInstance。
this.masterSchedulerService.init();
this.masterSchedulerService.start();
this.eventExecuteService.start();
this.failoverExecuteThread.start();
//这是调度器的接口,包含操作调度任务的方法。
this.schedulerApi.start();
Runtime.getRuntime().addShutdownHook(new Thread(() -> {
if (Stopper.isRunning()) {
close("MasterServer shutdownHook");
}
}));
}
/**
* 优雅的关闭方法
*
* @param cause 关闭的原因
*/
public void close(String cause) {
try {
// set stop signal is true
// execute only once
if (!Stopper.stop()) {
logger.warn("MasterServer is already stopped, current cause: {}", cause);
return;
}
logger.info("Master server is stopping, current cause : {}", cause);
// thread sleep 3 seconds for thread quietly stop
ThreadUtils.sleep(Constants.SERVER_CLOSE_WAIT_TIME.toMillis());
// close
this.schedulerApi.close();
this.masterSchedulerService.close();
this.masterRPCServer.close();
this.masterRegistryClient.closeRegistry();
// close spring Context and will invoke method with @PreDestroy annotation to destroy beans.
// like ServerNodeManager,HostManager,TaskResponseService,CuratorZookeeperClient,etc
springApplicationContext.close();
logger.info("MasterServer stopped, current cause: {}", cause);
} catch (Exception e) {
logger.error("MasterServer stop failed, current cause: {}", cause, e);
}
}
@Override
public void stop(String cause) {
close(cause);
}
}
在run方法里面,可以看到,主要依次执行了:
- ① MasterRPCServer.start():启动master的rpc服务;
- ② TaskPluginManager.installPlugin():安装任务插件;
- ③ MasterRegistryClient.start():向Zookeeper注册MasterServer;
- ④ MasterSchedulerService.start():主调度程序线程,该线程将使用来自数据库的命令并触发执行的processInstance。
- ⑤ EventExecuteService.start():工作流实例执行情况
- ⑥ FailoverExecuteThread():故障转移检测
- ⑦ SchedulerApi.start():scheduler接口去操作任务实例
3.3.1 MasterRPCServer
Master RPC Server主要用来发送或接收请求给其它系统。
初始化方法如下:
@PostConstruct
private void init() {
// 初始化远程服务
NettyServerConfig serverConfig = new NettyServerConfig();
serverConfig.setListenPort(masterConfig.getListenPort());
this.nettyRemotingServer = new NettyRemotingServer(serverConfig);
this.nettyRemotingServer.registerProcessor(CommandType.TASK_EXECUTE_RESPONSE, taskExecuteResponseProcessor);
this.nettyRemotingServer.registerProcessor(CommandType.TASK_EXECUTE_RUNNING, taskExecuteRunningProcessor);
this.nettyRemotingServer.registerProcessor(CommandType.TASK_KILL_RESPONSE, taskKillResponseProcessor);
this.nettyRemotingServer.registerProcessor(CommandType.STATE_EVENT_REQUEST, stateEventProcessor);
this.nettyRemotingServer.registerProcessor(CommandType.TASK_FORCE_STATE_EVENT_REQUEST, taskEventProcessor);
this.nettyRemotingServer.registerProcessor(CommandType.TASK_WAKEUP_EVENT_REQUEST, taskEventProcessor);
this.nettyRemotingServer.registerProcessor(CommandType.CACHE_EXPIRE, cacheProcessor);
this.nettyRemotingServer.registerProcessor(CommandType.TASK_RECALL, taskRecallProcessor);
// 日志服务
this.nettyRemotingServer.registerProcessor(CommandType.GET_LOG_BYTES_REQUEST, loggerRequestProcessor);
this.nettyRemotingServer.registerProcessor(CommandType.ROLL_VIEW_LOG_REQUEST, loggerRequestProcessor);
this.nettyRemotingServer.registerProcessor(CommandType.VIEW_WHOLE_LOG_REQUEST, loggerRequestProcessor);
this.nettyRemotingServer.registerProcessor(CommandType.REMOVE_TAK_LOG_REQUEST, loggerRequestProcessor);
this.nettyRemotingServer.start();
}
3.3.2 TaskPluginManager
插件安装管理器,通过SPI机制加载数据源插件的,其中插件在如下目录:
只要每个数据源插件实现指定的工厂即可,如Spark:
核心代码如下,并通过loadTaskChannel ()方法,把factory缓存进Map集合:
3.3.3 MasterRegistryClient
我们知道DolphinScheduler使用的是去中心化思想,所以MasterRegistryClient主要的作用是注册MasterServer客户端,用于连接到注册表并传递注册表事件。当Master节点启动时,它将在注册中心注册,并调度一个HeartBeatTask来更新注册表中的元数据。
进入RegistryClient里面的subscribe方法,可以看到有两种注册中心,一种是MySQL的,另一种是Zookeeper的,这里应该默认使用了ZookeeperRegistry。
3.3.4 MasterSchedulerService
其init和run方法如下,init主要就是初始化一个工作流实例的队列:
看看里面实际运行的run方法,可以看到里面是一个死循环,不断地去执行scheduleWorkflow() 方法:
看看里面的scheduleWorkflow()方法,已写好注释:
/**
* 从数据库中按槽位查询命令,转换为工作流实例,然后提交给workflowExecuteThreadPool。
*/
private void scheduleWorkflow() throws InterruptedException, MasterException {
// 从数据库中按槽位查询命令
List commands = findCommands();
if (CollectionUtils.isEmpty(commands)) {
// indicate that no command ,sleep for 1s
Thread.sleep(Constants.SLEEP_TIME_MILLIS);
return;
}
// 转换为工作流实例
List processInstances = command2ProcessInstance(commands);
if (CollectionUtils.isEmpty(processInstances)) {
// indicate that the command transform to processInstance error, sleep for 1s
Thread.sleep(Constants.SLEEP_TIME_MILLIS);
return;
}
MasterServerMetrics.incMasterConsumeCommand(commands.size());
for (ProcessInstance processInstance : processInstances) {
//提交给workflowExecuteThreadPool
submitProcessInstance(processInstance);
}
}
提交工作流实例方法如下,注意提交到了workflowExecuteThreadPool:
/**
* 提交工作流实例给 workflowExecuteThreadPool
*
* @param processInstance 工作流实例
*/
private void submitProcessInstance(@NonNull ProcessInstance processInstance) {
try {
LoggerUtils.setWorkflowInstanceIdMDC(processInstance.getId());
logger.info("Master schedule service starting workflow instance");
// 封装工作流实例Runnable
final WorkflowExecuteRunnable workflowExecuteRunnable = new WorkflowExecuteRunnable(
processInstance
, processService
, nettyExecutorManager
, processAlertManager
, masterConfig
, stateWheelExecuteThread
, curingGlobalParamsService);
this.processInstanceExecCacheManager.cache(processInstance.getId(), workflowExecuteRunnable);
if (processInstance.getTimeout() > 0) {
stateWheelExecuteThread.addProcess4TimeoutCheck(processInstance);
}
ProcessInstanceMetrics.incProcessInstanceSubmit();
// 提交封装好的工作流实例Runnable给workflowExecuteThreadPool
CompletableFuture workflowSubmitFuture = CompletableFuture.supplyAsync(
workflowExecuteRunnable::call, workflowExecuteThreadPool);
workflowSubmitFuture.thenAccept(workflowSubmitStatue -> {
if (WorkflowSubmitStatue.FAILED == workflowSubmitStatue) {
// submit failed
processInstanceExecCacheManager.removeByProcessInstanceId(processInstance.getId());
stateWheelExecuteThread.removeProcess4TimeoutCheck(processInstance.getId());
submitFailedProcessInstances.add(processInstance);
}
});
logger.info("Master schedule service started workflow instance");
} catch (Exception ex) {
processInstanceExecCacheManager.removeByProcessInstanceId(processInstance.getId());
stateWheelExecuteThread.removeProcess4TimeoutCheck(processInstance.getId());
logger.info("Master submit workflow to thread pool failed, will remove workflow runnable from cache manager", ex);
} finally {
LoggerUtils.removeWorkflowInstanceIdMDC();
}
}
3.3.5 EventExecuteService
EventExecuteService没有类注释,猜测应该是用来传递每个工作流实例执行情况事件的。
3.3.6 FailoverExecuteThread
FailoverExecuteThread为故障转移检测线程。每隔10秒检测一次,核心方法在FailoverService里的failoverMasterWithLock()及failoverMaster()方法:
3.3.7 SchedulerApi
SchedulerApi是操作调度任务实例的接口,其主要功能是启动调度程序、插入或更新调度任务、删除调度任务、关闭调度任务和释放资源。
3.3.8 TaskPriorityQueueConsumer
根据流程图,我们可以知道TaskConsumer从队列里获取分割的任务,然后转发到Worker执行。
我们看看TaskPriorityQueueConsumer里的核心代码,可以看到里面的批量分发任务方法:
进入batchDispatch方法,可以看到从队列里获取任务分发任务:
最后分发任务给worker:
ok,到这里,我们可以看worker部分的代码了。
3.4 WorkerServer
MasterSerer在项目/dolphinscheduler-worker/src/main/java/org/apache/dolphinscheduler/server/worker/WorkerServer.java目录。它的主程序代码与MasterServer基本一致,代码及注释如下:
@PostConstruct
public void run() {
// worker rpc服务
this.workerRpcServer.start();
// 任务插件安装
this.taskPluginManager.installPlugin();
// 向Zookeeper注册客户端
this.workerRegistryClient.registry();
this.workerRegistryClient.setRegistryStoppable(this);
Set workerZkPaths = this.workerRegistryClient.getWorkerZkPaths();
this.workerRegistryClient.handleDeadServer(workerZkPaths, NodeType.WORKER, Constants.DELETE_OP);
// 管理Worker线程
this.workerManagerThread.start();
// 报告状态线程
this.retryReportTaskStatusThread.start();
/*
* registry hooks, which are called before the process exits
*/
Runtime.getRuntime().addShutdownHook(new Thread(() -> {
if (Stopper.isRunning()) {
close("WorkerServer shutdown hook");
}
}));
}
根据官网提供的流程图,我们需要重点留意的是TaskExecutePorcessor:
3.4.1 TaskExecutePorcessor
TaskExecuteProcessor在 /dolphinscheduler-worker/src/main/java/org/apache/dolphinscheduler/server/worker/processor/TaskExecuteProcessor.java目录,毋庸置疑,其核心方法为:
@Counted(value = "ds.task.execution.count", description = "task execute total count")
@Timed(value = "ds.task.execution.duration", percentiles = {0.5, 0.75, 0.95, 0.99}, histogram = true)
@Override
public void process(Channel channel, Command command) {
// code ...
}
其中里面有一段较为核心的代码,提交任务TaskExecuteThread给管理者:
接下来看看TaskExecuteThread的代码。
3.4.2 TaskExecuteThread
TaskExecuteThread就是最终执行任务的代码了,里面的run方法如下,已加好注释:
@Override
public void run() {
// dry run 预演模式
if (Constants.DRY_RUN_FLAG_YES == taskExecutionContext.getDryRun()) {
taskExecutionContext.setCurrentExecutionStatus(ExecutionStatus.SUCCESS);
taskExecutionContext.setStartTime(new Date());
taskExecutionContext.setEndTime(new Date());
TaskExecutionContextCacheManager.removeByTaskInstanceId(taskExecutionContext.getTaskInstanceId());
taskCallbackService.sendTaskExecuteResponseCommand(taskExecutionContext);
logger.info("[WorkflowInstance-{}][TaskInstance-{}] Task dry run success",
taskExecutionContext.getProcessInstanceId(), taskExecutionContext.getTaskInstanceId());
return;
}
try {
LoggerUtils.setWorkflowAndTaskInstanceIDMDC(taskExecutionContext.getProcessInstanceId(), taskExecutionContext.getTaskInstanceId());
logger.info("script path : {}", taskExecutionContext.getExecutePath());
if (taskExecutionContext.getStartTime() == null) {
taskExecutionContext.setStartTime(new Date());
}
logger.info("the task begins to execute. task instance id: {}", taskExecutionContext.getTaskInstanceId());
//回调任务执行状态
taskExecutionContext.setCurrentExecutionStatus(ExecutionStatus.RUNNING_EXECUTION);
taskCallbackService.sendTaskExecuteRunningCommand(taskExecutionContext);
// 拷贝 hdfs/minio 文件到本地
List fileDownloads = downloadCheck(taskExecutionContext.getExecutePath(), taskExecutionContext.getResources());
if (!fileDownloads.isEmpty()) {
downloadResource(taskExecutionContext.getExecutePath(), logger, fileDownloads);
}
taskExecutionContext.setEnvFile(CommonUtils.getSystemEnvPath());
taskExecutionContext.setTaskAppId(String.format("%s_%s",
taskExecutionContext.getProcessInstanceId(),
taskExecutionContext.getTaskInstanceId()));
TaskChannel taskChannel = taskPluginManager.getTaskChannelMap().get(taskExecutionContext.getTaskType());
if (null == taskChannel) {
throw new ServiceException(String.format("%s Task Plugin Not Found,Please Check Config File.", taskExecutionContext.getTaskType()));
}
String taskLogName = LoggerUtils.buildTaskId(taskExecutionContext.getFirstSubmitTime(),
taskExecutionContext.getProcessDefineCode(),
taskExecutionContext.getProcessDefineVersion(),
taskExecutionContext.getProcessInstanceId(),
taskExecutionContext.getTaskInstanceId());
taskExecutionContext.setTaskLogName(taskLogName);
// 给当前线程设置名称
Thread.currentThread().setName(taskLogName);
task = taskChannel.createTask(taskExecutionContext);
// 执行任务插件方法 - init
this.task.init();
//init varPool
this.task.getParameters().setVarPool(taskExecutionContext.getVarPool());
// 执行任务插件方法 - handle
this.task.handle();
// 判断是否需要发送告警
if (this.task.getNeedAlert()) {
sendAlert(this.task.getTaskAlertInfo(), this.task.getExitStatus().getCode());
}
taskExecutionContext.setCurrentExecutionStatus(ExecutionStatus.of(this.task.getExitStatus().getCode()));
taskExecutionContext.setEndTime(DateUtils.getCurrentDate());
taskExecutionContext.setProcessId(this.task.getProcessId());
taskExecutionContext.setAppIds(this.task.getAppIds());
taskExecutionContext.setVarPool(JSONUtils.toJsonString(this.task.getParameters().getVarPool()));
logger.info("task instance id : {},task final status : {}", taskExecutionContext.getTaskInstanceId(), this.task.getExitStatus());
} catch (Throwable e) {
logger.error("task scheduler failure", e);
kill();
taskExecutionContext.setCurrentExecutionStatus(ExecutionStatus.FAILURE);
taskExecutionContext.setEndTime(DateUtils.getCurrentDate());
taskExecutionContext.setProcessId(this.task.getProcessId());
taskExecutionContext.setAppIds(this.task.getAppIds());
} finally {
TaskExecutionContextCacheManager.removeByTaskInstanceId(taskExecutionContext.getTaskInstanceId());
taskCallbackService.sendTaskExecuteResponseCommand(taskExecutionContext);
clearTaskExecPath();
LoggerUtils.removeWorkflowAndTaskInstanceIdMDC();
}
}
04 附录
4.1 核心表
① t_ds_process_definition(流程定义表):
| 字段 | 类型 | 注释 |
|---|---|---|
| id | int | 主键 |
| name | varchar | 流程定义名称 |
| version | int | 流程定义版本 |
| release_state | tinyint | 流程定义的发布状态:0 未上线 1已上线 |
| project_id | int | 项目id |
| user_id | int | 流程定义所属用户id |
| process_definition_json | longtext | 流程定义json串 |
| description | text | 流程定义描述 |
| global_params | text | 全局参数 |
| flag | tinyint | 流程是否可用:0 不可用,1 可用 |
| locations | text | 节点坐标信息 |
| connects | text | 节点连线信息 |
| receivers | text | 收件人 |
| receivers_cc | text | 抄送人 |
| create_time | datetime | 创建时间 |
| timeout | int | 超时时间 |
| tenant_id | int | 租户id |
| update_time | datetime | 更新时间 |
| modify_by | varchar | 修改用户 |
| resource_ids | varchar | 资源id集 |
② t_ds_process_instance(流程实例表):
| 字段 | 类型 | 注释 |
|---|---|---|
| id | int | 主键 |
| name | varchar | 流程实例名称 |
| process_definition_id | int | 流程定义id |
| state | tinyint | 流程实例状态:0 提交成功,1 正在运行,2 准备暂停,3 暂停,4 准备停止,5 停止,6 失败,7 成功,8 需要容错,9 kill,10 等待线程,11 等待依赖完成 |
| recovery | tinyint | 流程实例容错标识:0 正常,1 需要被容错重启 |
| start_time | datetime | 流程实例开始时间 |
| end_time | datetime | 流程实例结束时间 |
| run_times | int | 流程实例运行次数 |
| host | varchar | 流程实例所在的机器 |
| command_type | tinyint | 命令类型:0 启动工作流,1 从当前节点开始执行,2 恢复被容错的工作流,3 恢复暂停流程,4 从失败节点开始执行,5 补数,6 调度,7 重跑,8 暂停,9 停止,10 恢复等待线程 |
| command_param | text | 命令的参数(json格式) |
| task_depend_type | tinyint | 节点依赖类型:0 当前节点,1 向前执行,2 向后执行 |
| max_try_times | tinyint | 最大重试次数 |
| failure_strategy | tinyint | 失败策略 0 失败后结束,1 失败后继续 |
| warning_type | tinyint | 告警类型:0 不发,1 流程成功发,2 流程失败发,3 成功失败都发 |
| warning_group_id | int | 告警组id |
| schedule_time | datetime | 预期运行时间 |
| command_start_time | datetime | 开始命令时间 |
| global_params | text | 全局参数(固化流程定义的参数) |
| process_instance_json | longtext | 流程实例json(copy的流程定义的json) |
| flag | tinyint | 是否可用,1 可用,0不可用 |
| update_time | timestamp | 更新时间 |
| is_sub_process | int | 是否是子工作流 1 是,0 不是 |
| executor_id | int | 命令执行用户 |
| locations | text | 节点坐标信息 |
| connects | text | 节点连线信息 |
| history_cmd | text | 历史命令,记录所有对流程实例的操作 |
| dependence_schedule_times | text | 依赖节点的预估时间 |
| process_instance_priority | int | 流程实例优先级:0 Highest,1 High,2 Medium,3 Low,4 Lowest |
| worker_group | varchar | 任务指定运行的worker分组 |
| timeout | int | 超时时间 |
| tenant_id | int | 租户id |
③ t_ds_task_instance(任务实例表):
| 字段 | 类型 | 注释 |
|---|---|---|
| id | int | 主键 |
| name | varchar | 任务名称 |
| task_type | varchar | 任务类型 |
| process_definition_id | int | 流程定义id |
| process_instance_id | int | 流程实例id |
| task_json | longtext | 任务节点json |
| state | tinyint | 任务实例状态:0 提交成功,1 正在运行,2 准备暂停,3 暂停,4 准备停止,5 停止,6 失败,7 成功,8 需要容错,9 kill,10 等待线程,11 等待依赖完成 |
| submit_time | datetime | 任务提交时间 |
| start_time | datetime | 任务开始时间 |
| end_time | datetime | 任务结束时间 |
| host | varchar | 执行任务的机器 |
| execute_path | varchar | 任务执行路径 |
| log_path | varchar | 任务日志路径 |
| alert_flag | tinyint | 是否告警 |
| retry_times | int | 重试次数 |
| pid | int | 进程pid |
| app_link | varchar | yarn app id |
| flag | tinyint | 是否可用:0 不可用,1 可用 |
| retry_interval | int | 重试间隔 |
| max_retry_times | int | 最大重试次数 |
| task_instance_priority | int | 任务实例优先级:0 Highest,1 High,2 Medium,3 Low,4 Lowest |
| worker_group | varchar | 任务指定运行的worker分组 |
④ t_ds_schedules(流程定时调度表):
| 字段 | 类型 | 注释 |
|---|---|---|
| id | int | 主键 |
| process_definition_id | int | 流程定义id |
| start_time | datetime | 调度开始时间 |
| end_time | datetime | 调度结束时间 |
| crontab | varchar | crontab 表达式 |
| failure_strategy | tinyint | 失败策略: 0 结束,1 继续 |
| user_id | int | 用户id |
| release_state | tinyint | 状态:0 未上线,1 上线 |
| warning_type | tinyint | 告警类型:0 不发,1 流程成功发,2 流程失败发,3 成功失败都发 |
| warning_group_id | int | 告警组id |
| process_instance_priority | int | 流程实例优先级:0 Highest,1 High,2 Medium,3 Low,4 Lowest |
| worker_group | varchar | 任务指定运行的worker分组 |
| create_time | datetime | 创建时间 |
| update_time | datetime | 更新时间 |
⑤ t_ds_command(执行命令表):
| 字段 | 类型 | 注释 |
|---|---|---|
| id | int | 主键 |
| command_type | tinyint | 命令类型:0 启动工作流,1 从当前节点开始执行,2 恢复被容错的工作流,3 恢复暂停流程,4 从失败节点开始执行,5 补数,6 调度,7 重跑,8 暂停,9 停止,10 恢复等待线程 |
| process_definition_id | int | 流程定义id |
| command_param | text | 命令的参数(json格式) |
| task_depend_type | tinyint | 节点依赖类型:0 当前节点,1 向前执行,2 向后执行 |
| failure_strategy | tinyint | 失败策略:0结束,1继续 |
| warning_type | tinyint | 告警类型:0 不发,1 流程成功发,2 流程失败发,3 成功失败都发 |
| warning_group_id | int | 告警组 |
| schedule_time | datetime | 预期运行时间 |
| start_time | datetime | 开始时间 |
| executor_id | int | 执行用户id |
| dependence | varchar | 依赖字段 |
| update_time | datetime | 更新时间 |
| process_instance_priority | int | 流程实例优先级:0 Highest,1 High,2 Medium,3 Low,4 Lowest |
| worker_group | varchar | 任务指定运行的worker分组 |
05 文末
本文是个人阅读DolphinScheduler一些见解,后续或许会再更新,DolphinScheduler给我的感觉就是联通性不强,需要结合流程图才能去理解。最后在补上它的流程图,以做回顾吧
接下来的文章讲讲它的配置。
